中达证券:美元债一级市场热情减退,二级市场震荡下挫
本文来自微信公众号“中达固收”。原标题《【中达固收周报】美元债一级市场热情减退,二级市场震荡下挫》。
本周新冠疫苗再传喜讯,辉瑞和Moderna都获得积极试验结果。但远水难救近火,疫情反扑愈演愈烈,各国防疫封锁措施再升级。美国疫情恶化首当其冲,料将挫败重振经济的努力。虽然美联储官员纷纷表达对未来经济的担忧,但并不打算增加货币政策支持。新财政刺激法案也依旧搁置。新当选总统拜登开始搭建白宫幕僚团队,并谋划其他政治安排。特朗普似乎逐渐接受落败事实,但却密集推出各项举措为拜登设障。国内方面纷扰难解,并不妨碍特朗普在国际方面再生事端,他计划在任期内对中国祭出更多强硬举措,如针对香港问题的“五眼”联盟,针对中概股的审计新规等。世界两大经济体的未来关系发展必将成为市场热议焦点。
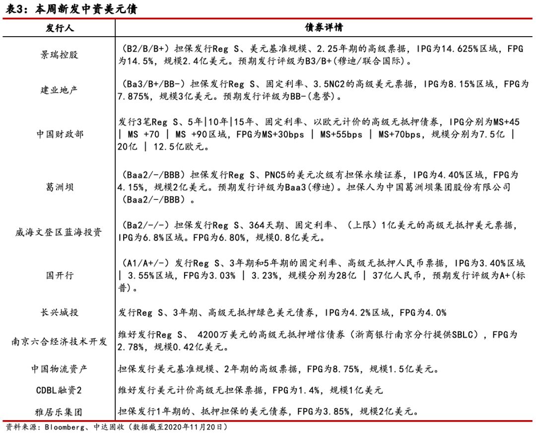
本周中资美元债一级市场热情减退,共新发9只,总规模仅有13.12亿美元。另有财政部发行三种不同期限共40亿欧元无抵押债券,和国开行两种不同期限共65亿人民币高级无抵押票据。中资美元债二级市场走低,投资级市场先抑后扬,城投板块逐渐收复上周失地;高收益市场持续走弱,不同评级走势出现分化。
中资地产美元债








境内外地产价差


境外美元债市
本周美债牛熊切换,多数收益率上涨。周一在Moderna Inc.新冠疫苗有效的消息刺激下,美债一度跌至盘中低点,随后收复大部分跌幅。周二美联储两笔购债以及一笔10年期国债期货大宗交易对市场有支撑作用,需求端的显著改变推动美债攀升。但周三再度下跌。至周四市场已基本消化前期消息,暂无推动收益率走势的催化剂,但可预期的加强版防疫措施的推出扭转美债跌势。截至美东时间下午4:00,2年期国债收益率周涨1.66bps,报0.1693%;5年期国债收益率周涨2.63bps,报0.3857%;10年期国债收益率周涨3.15bps,报0.85%;30年期国债收益率周跌2.02bps,报1.5791%。5年-30年期国债收益率之差收窄约4.49bps,报119.34bps。
本周中资美元债一级市场热情减退,共新发9只,总规模仅有13.12亿美元。另有财政部发行三种不同期限共40亿欧元无抵押债券,和国开行两种不同期限共65亿人民币高级无抵押票据。地产和城投发行人仍占多数。景瑞控股2.4亿美元高级票据最终定价14.5%,为本周定价最高的债券。认购需求也随之减少,财政部40亿欧元债认购近4倍,景瑞控股认购近2倍。

本周中资美元债二级市场指数继续走低,投资级微跌,高收益跌幅较大。截至本周四,中资美元债回报指数(Markit iBoxx)最新价报245.77,周跌0.12%;投资级回报指数最新价报219.36,周跌0.03%,高收益回报指数最新价报324,周跌0.36%。
本周中资美元债投资级市场先抑后扬,城投板块逐渐收复上周失地。周初开始投资级市场持续走弱,周三开始反弹后到周四大幅走强,临近周末,市场整体归于平静。国企和金融板块周初受市场整体情绪拖累有明显拉宽,之后几日板块整体皆变化不大。周四两板块均有收窄,金融板块见明显买盘。周五国企板块小幅走宽,资金似有转入标杆债券迹象。城投板块本周进入反弹行情,逐渐从上周的超跌中收复失地。整体来看,来自基金的买盘较强,也见资管公司的零星买盘。
本周中资美元债高收益市场持续走弱,不同评级走势出现分化。较高评级曲线如碧桂园、世茂等持续有实钱买盘支撑;较低评级曲线如绿地、华夏幸福则持续数日遭到私银和本土机构的恐慌性抛售,周四下午有少量抄底买盘稳住价格,但周五很快出现获利了结盘。整体来看,高收益市场流动性较低。
国内债市
本周央行公开市场有5500亿元逆回购和2000亿元MLF到期,累计进行了8000亿元MLF和3000亿元逆回购操作,因此全口径本周净投放3500亿元。下周(11月21日至27日)央行公开市场将有3000亿元逆回购到期,其中周一至周五分别到期0元、500亿元、1000亿元、700亿元、800亿元;此外周一还有500亿元国库现金定存到期。最新公布的LPR连续第七个月持稳,显示经济复苏势头下央行料逐步撤回宽松。
资金面较上周明显宽松,短端品种多数下行。本周伊始MLF超量续作使流动性紧张获得缓解,货币市场利率全线下跌并延续三个交易日。之后银行间资金供求维持紧平衡状态,短端品种多数上行,至周五资金供求基本平衡。全周来看,Shibor隔夜品种周跌56.4bps,报1.9590%;7天期品种周跌20.5bps,报2.2280%。
经济复苏持续提升风险偏好,国债延续跌势。周初公布中国10月工业与投资数据向好,压制债市走势,国债期货冲高后回落。之后连跌四日,周五收盘10年国债活跃券止步七连跌,收益率势创逾三周来最大降幅。全周来看,10年期主力合约跌0.63%,5年期主力合约跌0.35%,2年期主力合约跌0.22%,跌幅较上周进一步扩大。
本周境内一级市场共发行1107只债券,规模总计约11768亿元人民币,与上周规模相当。其中利率债24只,规模为3460亿元;同业存单727只,规模约为4279亿元;信用债共356只,规模约为5026亿元。信用债中,金融债27只,规模约为1434亿元;公司债103只,规模约为924亿元。
宏观市场

疫苗利好仅昙花一现,疫情恶化压制本周美股表现。周一疫苗再出好消息,美股三大股指应声上涨,道指再创新高。疫苗消息也同时引发全球股市的板块轮动,市场焦点从防疫受益股转向疫情重创股。但好势头仅维持一日,周二开始美股掉头向下并连跌两日,新冠病例的飙升和升级的防疫封锁措施令投资者焦虑。周四美股却意外录得上涨,因科技股大幅走高带动大盘涨势。截至周四,道指周涨0.01%报29483.23点;标普500周涨0.64%报11904.71点;纳指周跌0.09%报3581.87点。
RCEP签署叠加基本面复苏持续,上证综指迈向逾两周高位。宏观数据显示中国经济复苏势头持续增加,另外消费支出稳步回升,使上证综指在周一录得涨幅且为五日来首次上涨。周二因数据不明晰的担忧引发疫苗板块下挫,带动创业板回落,A股也震荡下行。之后A股迎来三连涨,最终收于逾两个月高位。因结构化融资禁令波及金融板块企业,周四周五金融板块逆势下跌。截至周五收盘,上证综指周涨2.04%报3377.73点;深证成指周涨0.71%报13852.42点;创业板指周跌1.47%报2667.09点。

黄金失去对ETF投资者的吸引力,本周金价创3月份以来最长连跌。周初的新冠疫苗消息打击黄金避险需求,金价一度下跌1.3%。新冠病例激增与美元走弱构成相反力量,使金价在周二交易时间窄幅波动。黄金ETF持仓量连续数日下降,金价因失去重要驱动力导致跌势难收。截至周五亚市收盘,COMEX黄金周跌1.10%报1865.4美元/盎司。
疫情相关消息左右需求前景,本周油价大涨后小幅回调。疫苗乐观消息叠加美元走弱,推动油价连涨三日,并在周三触及9月初以来最高水平。但防疫措施及美国宏观数据不及预期再次拉响需求警报,油价周四下跌。周五亚洲交易时间窄幅震荡。截至周五亚市收盘,WTI原油周涨3.89%报41.69美元/桶;布伦特原油周涨3.79%报44.40美元/桶。
本周境内外人民币涨势强劲,美元走弱。周一RCEP协定签署助人民币大涨,并创在岸市场近两年最大单日成交。周二疫苗消息支撑市场风险情绪,美元指数回落,助推境内外人民币续涨。周三亚盘时间境内外人民币触及6.54元一线后回落,但中国出口形势的改善加速为多头阵营增强信心。周四涨势暂止,因新兴亚币大跌影响市场情绪,人民币交易偏空。周五震荡上行。截至周五亚市收盘,离岸人民币对美元周涨0.52%报6.5660;美元指数周跌0.46%报92.3260。

