香港金管局:央行将于6月19日在港投标发行总值200亿元人民币央行票据
久期财经讯,6月13日,香港金管局发布公告称,中国人民银行将会透过香港金融管理局的债务工具中央结算系统发行人民币央行票据。
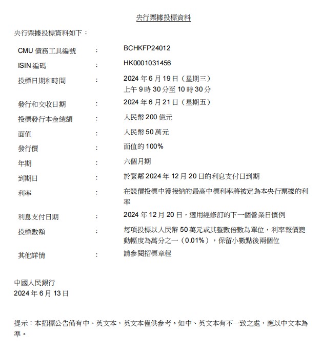
中国人民银行(“央行”)宣布,央行六个月期人民币央行票据(“央行票据”)将于2024年6月19日(星期三)进行投标,并于2024年6月21日(星期五)交收。总值人民币200亿元的六个月期人民币央行票据可供合资格的债务工具中央结算系统(“中央结算系统”)(CMU)成员以利率为标的,通过中央结算系统债券投标平台进行竞价投标。本央行票据将以面值发行。本央行票据于或最接近2024年12月20日的利息支付日到期。本央行票据利率为本央行票据竞价投标确定的单一年息发行利率(即本央行票据投标中获接纳的最高中标利率)。本央行票据于2024年12月20日派息,适用经修订的下一个营业日惯例。
每项投标均须以人民币50万元或其整数倍数为单位,利率报价变动幅度为万分之一(0.01%),保留小数点后两个位。
央行将使用中央结算系统债券投标平台,为央行票据进行招标。本次央行票据的投标和交收适用招标章程,以及金管局作爲中央结算系统债券投标平台的系统管理者和服务提供者不时制定、修改的有关中央结算系统债券投标平台的适用条款及细则、其操作程序的相关规定,以及中央结算系统的其他有关规定(但招标章程对其修改的部份除外)。
央行委任中国银行(香港)有限公司作爲发行及交存代理,负责协助央行办理央行票据招标事宜。
投标信息:


