收藏
主体

正荣地产控股:涉及4.67亿元重大诉讼事项达成调解

作者:贾可凡 | 查看PDF原文 2025-10-23 14:34

久期财经讯,10月23日,正荣地产控股有限公司(简称“正荣地产控股”)发布关于重大诉讼事项的公告。

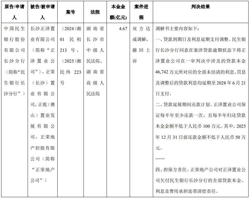
近期,正荣地产控股有限公司(以下简称“公司”)涉及单笔金额1.5亿以上的未决诉讼新增进展如下:

image.png

公司正在与相关机构积极沟通协商,上述事项可能对公司偿债能力产生一定不利影响。公司近期存在债务逾期、涉及重大诉讼(仲裁)、被纳入失信被执行人、董事高级管理人员被限制高消费等情况,部分公司债券付息安排使用宽限期,部分公司债券未按时付息,相关风险尚未有效化解。

收藏
分享到:

相关阅读

最新发表