香港金管局:重开3年期及10年期港元特区政府机构债券将于11月5日进行投标
作者:贾可凡
2025-10-30 17:41
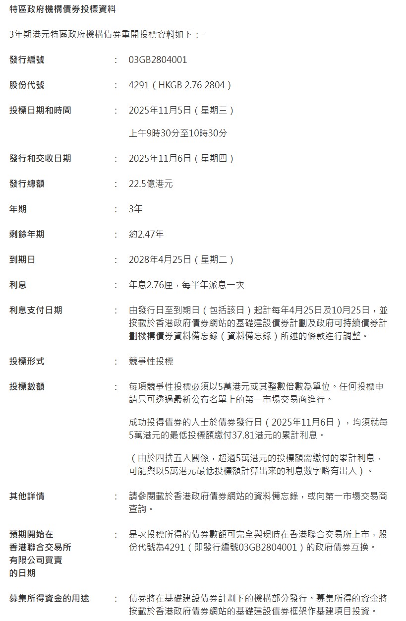
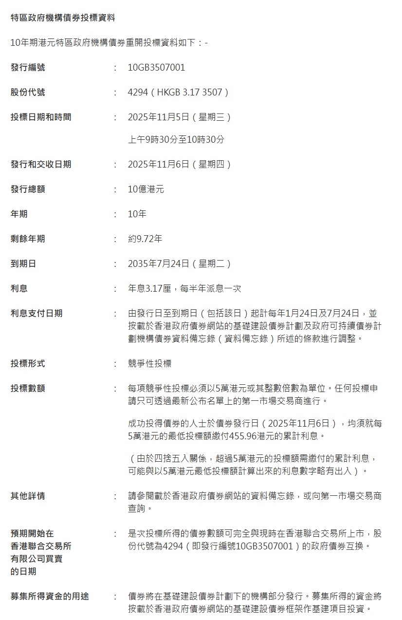
久期财经讯,10月30日,香港金融管理局(金管局)以香港特别行政区政府(特区政府)代表身分于今日(10月30日)公布,重开在基础建设债券计划下推出的3年期及10年期港元特区政府机构债券(债券)(发行编号03GB2804001和10GB3507001),作3年期及10年期债券供投标。该批重开债券将于2025年11月5日(星期三)进行投标,并于2025年11月6日(星期四)交收。
透过是次重开债券,将有额外22.5亿港元的未到期3年期债券(发行编号03GB2804001)供投标。该批债券将于2028年4月25日期满,利率为年息2.76厘,每半年派息一次。该批债券于2025年10月30日的指示价格为101.16,年化收益率则为2.289%。
透过是次重开债券,将有额外10亿港元的未到期10年期债券(发行编号10GB3507001)供投标。该批债券将于2035年7月24日期满,利率为年息3.17厘,每半年派息一次。该批债券于2025年10月30日的指示价格为102.81,年化收益率则为2.857%。
具体内容如下:



