香港金管局:重开10年期人民币特区政府机构债券将于11月13日进行投标
作者:梁嘉雯
2025-11-10 09:30
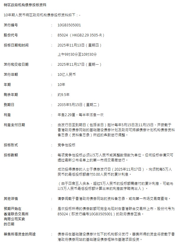
久期财经讯,11月7日,香港金融管理局(金管局)以香港特别行政区政府(特区政府)代表身分于11月7日公布,重开在基础建设债券计划下推出的10年期人民币特区政府机构债券(债券)(发行编号10GB3505001),作10年期债券供投标。该批重开债券将于2025年11月13日(星期四)进行投标,并于2025年11月17日(星期一)交收。
透过是次重开债券,将有额外10亿人民币的未到期10年期债券(发行编号10GB3505001)供投标。该批债券将于2035年5月15日期满,利率为年息2.29厘,每半年派息一次。该批债券于2025年11月7日的指示价格为101.84,半年化收益率则为2.076%。
具体内容如下:


