香港金管局:央行拟于11月24日在港投标发行总值450亿元人民币央行票据
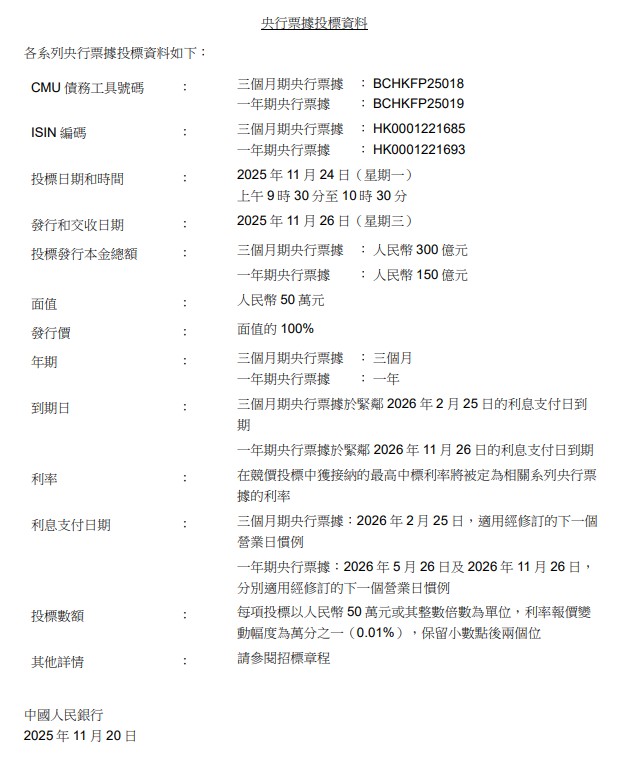
久期财经讯,11月20日,香港金管局公告称,中国人民银行(“央行”)宣布,央行三个月期和一年期人民币央行票据(“央行票据”)将于2025年11月24日(星期一)进行投标,并于2025年11月26日(星期三)交收。
总值人民币300亿元的三个月期人民币央行票据和人民币150亿元的一年期人民币央行票据可供合资格的债务工具中央结算系统(“中央结算系统”)(CMU)成员以利率为标的,通过中央结算系统债券投标平台进行竞价投标。每一系列央行票据将以面值发行。三个月期人民币央行票据于或最接近2026年2月25日的利息支付日到期。一年期人民币央行票据于或最接近2026年11月26日的利息支付日到期。每一系列央行票据利率为该系列央行票据竞价投标确定的单一年息发行利率(即该系列投标中获接纳的最高中标利率)。三个月期央行票据利息于2026年2月25日派息,一年期央行票据于2026年5月26日及2026年11月26日各派息一次,分别适用经修订的下一个营业日惯例。
央行将使用中央结算系统债券投标平台,为央行票据进行招标。本次央行票据的投标和交收适用招标章程,以及金管局作为中央结算系统债券投标平台的系统管理者和服务提供者不时制定、修改的有关中央结算系统债券投标平台的适用条款及细则、其操作程序的相关规定,以及中央结算系统的其他有关规定(但招标章程对其修改的部份除外)。
央行委任中国银行(香港)有限公司作为发行及交存代理,负责协助央行办理央行票据招标事宜。


