香港金管局:3年期人民币特区政府机构债券重开将于1月15日进行投标
作者:贾可凡
2026-01-12 09:29
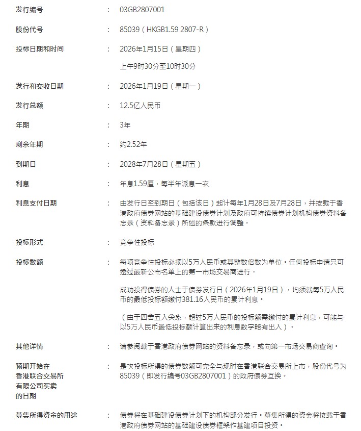
久期财经讯,香港金融管理局(金管局)以香港特别行政区政府(特区政府)代表身分于1月9日公布,重开在基础建设债券计划下推出的3年期人民币特区政府机构债券(债券)(发行编号03GB2807001),作3年期债券供投标。该批重开债券将于2026年1月15日(星期四)进行投标,并于2026年1月19日(星期一)交收。
透过是次重开债券,将有额外12.5亿人民币的未到期3年期债券(发行编号03GB2807001)供投标。该批债券将于2028年7月28日期满,利率为年息1.59厘,每半年派息一次。该批债券于2026年1月9日的指示价格为99.47,半年化收益率则为1.805%。
3年期人民币特区政府机构债券投标资料如下:


