收藏
主体

保利发展(600048.SH):“16保利04”本息兑付及摘牌日为2月25日

作者:贾可凡 | 查看PDF原文 2026-02-10 15:59

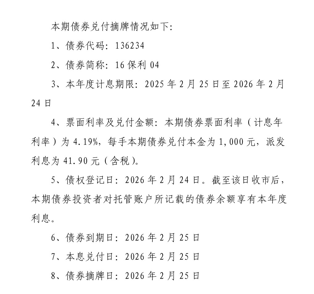
久期财经讯,2月10日,保利发展控股集团股份有限公司(简称“保利发展”,600048.SH)发布关于“16保利04”公司债券2026年本息兑付及摘牌公告。

image.png

收藏
分享到:

相关阅读

最新发表