佳源创盛:新增超过5000万元重大诉讼事项及相关诉讼进展
久期财经讯,佳源创盛控股集团有限公司(简称“佳源创盛”)发布关于新增重大诉讼、重大诉讼进展的公告。
一、重大诉讼事项基本情况
佳源创盛控股集团有限公司(以下简称“佳源创盛”或“公司”)由于流动性紧张及债务风险,部分金融机构及合作方向公司及公司下属子提起了诉讼,现在公司知悉范围内将公司近期作为被告且涉案金额超过人民币 5,000 万元的新增重大诉讼事项涉及的基本情况及进展情况公告如下:
(一)新增重大诉讼事项基本情况
近期,公司新增作为被告且涉案金额超过人民币 5,000 万元的重大诉讼事项的基本情况详见附表一。

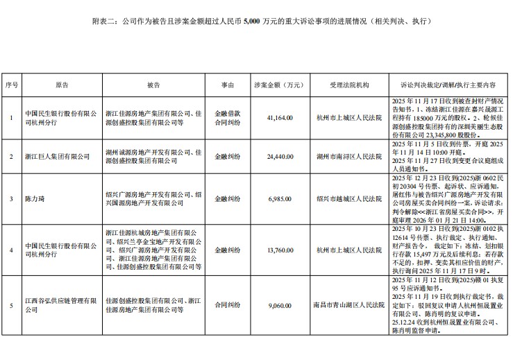
(二)重大诉讼事项进展情况(相关判决、执行)
近期,公司作为被告且涉案金额超过人民币 5,000 万元的重大诉讼事项的进展情况(相关判决、执行)详见附表二。




