香港金管局:3年期和5年期港元特区政府机构债券重开将于3月4日进行投标
作者:黄嘉茵
2026-02-26 17:08
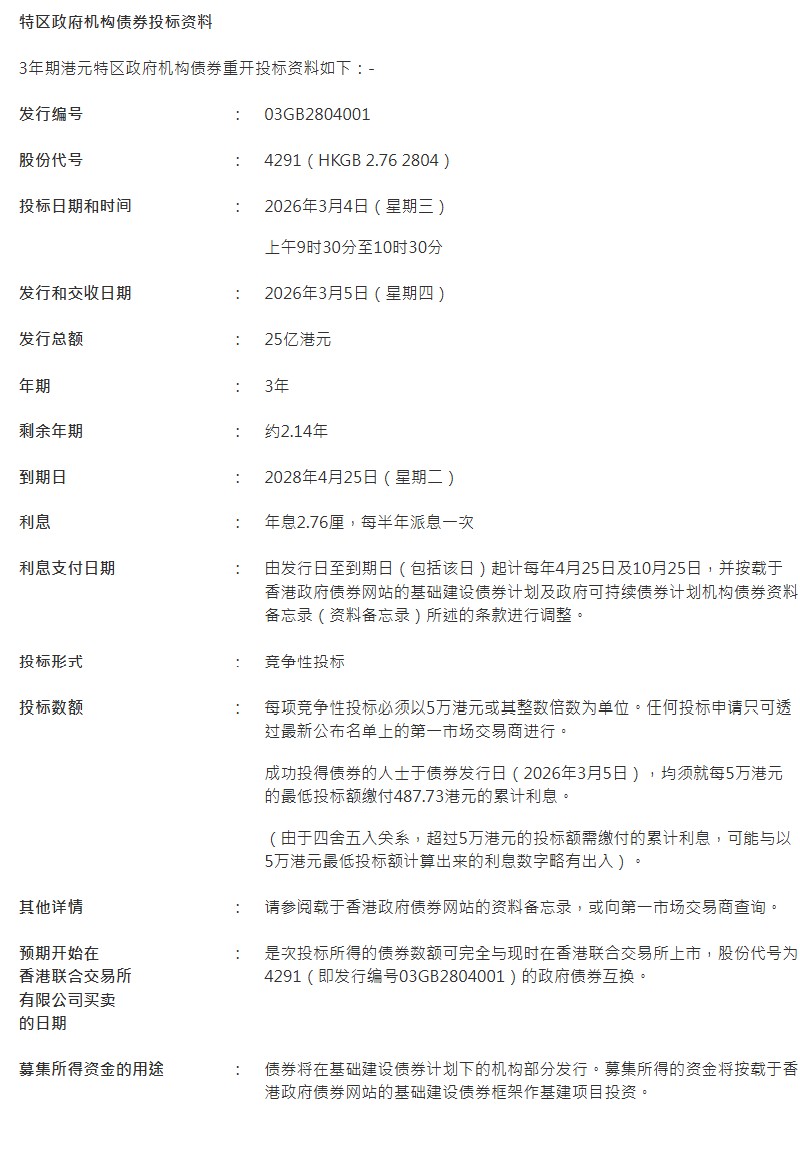
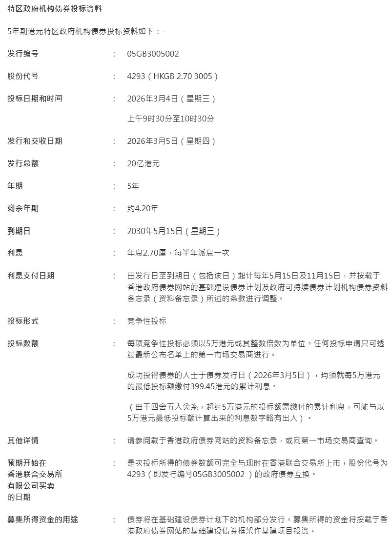
久期财经讯,2月26日,香港金融管理局(金管局)以香港特别行政区政府(特区政府)代表身分于今日(2月26日)公布,重开在基础建设债券计划下推出的3年期港元特区政府机构债券(债券)(发行编号03GB2804001),作3年期债券供投标;重开在基础建设债券计划下推出的5年期港元特区政府机构债券(债券)(发行编号05GB3005002),作5年期债券供投标。该批重开债券将于2026年3月4日(星期三)进行投标,并于2026年3月5日(星期四)交收。
透过是次重开债券,将有额外25亿港元的未到期3年期债券(发行编号03GB2804001)供投标。该批债券将于2028年4月25日期满,利率为年息2.76厘,每半年派息一次。该批债券于2026年2月26日的指示价格为101.47,年化收益率则为2.072%。
透过是次重开债券,将有额外20亿港元的未到期5年期债券(发行编号05GB3005002)供投标。该批债券将于2030年5月15日期满,利率为年息2.70厘,每半年派息一次。该批债券于2026年2月26日的指示价格为102.12,年化收益率则为2.182%。
投标资料如下:



