天风:基建投资不及预期,专项债新政能起多大作用?
本文来自微信公众号“固守彬法”,作者孙彬彬/陈宝林/许锐翔。原标题为“专项债能起多大作用?”
摘要:
1、为什么2018年以来新增专项债规模大增,基建投资却不及市场预期?
2018年逆周期管理以来,特别是专项债加大发行的背景下,基建投资增速依然保持低位,不及市场预期,主要是地方政府、金融机构贷款、非标、PPP和城投债对新增基建投资资金的支持力度不足所致,若非近两年专项债发力,基建投资增速有可能会更低。因此,专项债更像是与其他分项形成对冲。
2、9月以来专项债政策的新变化:
(1)扩大专项债资金作为项目资本金的使用范围从4个扩大到10个领域;
(2)(提前下达的)专项债资金不得用于土储、棚改等;
(3)以省为单位,专项债资金用于项目资本金的比例可为20%左右。
3、怎么看未来专项债的发行和作用?
(1)专项债可能提前至今年四季度发行;
(2)对土储和棚改专项债提出限制;
(3)预计专项债对基建投资的拉动作用会提升,但受制于存量约束,作用可能依然有限。
4、对于市场所担心的挤出效应和供给压力,要关注地方债发行高峰通常会有货币政策配合。回顾历史,地方债大量发行的时期并未导致资金利率明显上行。
市场点评与展望
1.1. 策略展望:专项债能起多大作用?
最近与地方专项债相关的政策发布密集,市场更加关注逆周期政策对基建投资以及经济增长的拉动作用。历史上历次逆周期政策中,基建都发挥了巨大作用,那么随着本次专项债政策的调整,能否起到对应的作用?要回答这个问题,我们需要回归本源,从专项债的定义说起。
1.1.1. 什么是地方政府专项债?
地方政府专项债是区别于地方政府一般债券的另一种地方政府债券类别,是针对地方政府专项债务而发行的地方政府债(地方一般债对应的是地方政府一般债务)。
2014年10月发布的《国务院关于加强地方政府性债务管理的意见》(国发〔2014〕43号)首次提出地方政府可以发行专项债券进行融资,并且明确:“没有收益的公益性事业发展确需政府举借一般债务的,由地方政府发行一般债券融资,主要以一般公共预算收入偿还。有一定收益的公益性事业发展确需政府举借专项债务的,由地方政府通过发行专项债券融资,以对应的政府性基金或专项收入偿还。”由此可以知道,专项债的第一个作用就是支持有一定收益的公益性事业/项目。
具体而言,2017年5月发布的《地方政府土地储备专项债券管理办法(试行)》和2018年4月发布的《试点发行地方政府棚户区改造专项债券管理办法》分别确认了专项债的两大品种,土地储备专项债和棚改专项债,分别用于支持土地前期开发整理和地方政府棚户区改造。
除此之外,专项债还可用于基建相关项目(包括收费公路、轨道交通、机场、市政、城乡建设、乡村振兴、产业园等)。因此,从收益性公益事业/项目的类别来看,专项债主要用于支持土地储备、棚改和基建。


此外,2015年3月的《2015年地方政府专项债券预算管理办法》明确提出地方政府专项债券包括新增专项债和置换专项债,其中置换专项债主要用于置换地方政府存量专项债务。这表明了专项债的第二个作用:置换地方政府存量专项债务。
关于地方政府债务置换,2015年8月第十二届全国人民代表大会常务委员会第十六次会议审议批准2015年地方政府债务限额时明确,“对债务余额中通过银行贷款等非政府债券方式举借的存量债务,通过三年左右的过渡期,由地方在限额内安排发行地方政府债券置换”。
截至2019年7月末,全国地方政府债务余额210653亿元,其中,一般债务119674亿元,专项债务90979亿元;政府债券206745亿元,非政府债券形式存量政府债务3908亿元。可见专项置换需求基本所剩无几。
1.1.2. 地方政府如何使用专项债?
《2015年地方政府专项债券预算管理办法》对专项债的使用作出了明确规定:
新增专项债:地方债务限额由全国人大及其常委会批准,由财政部分配并下达至各省市,再由各省市财政部门编制预算并经省级政府同意和省级人大常委会批准,如有分配至市县的额度,则再由各市县财政部门编制预算并经本级政府同意和人大常委会批准。
置换专项债:省级和市县级财政部门在上级政府下达的限额内提出分配建议,报本级政府批准,无需经过本级人大常委会批准。

不过,2019年之前由于全国地方政府债务限额在每年3月由全国人大批准,然后地方政府根据财政部下达的限额调整预算方案并经本省人大常委会批准需到每年5月,因此之前地方政府专项债主要集中在下半年发行,这使得地方政府债券发行使用进度偏慢,出现上半年无债可用、下半年集中发债的情况。
为了改变这个情况,2018年12月29日第十三届全国人民代表大会常务委员会第七次会议决定:授权国务院在2019年以后年度,在当年新增地方政府债务限额的60%以内,提前下达下一年度新增地方政府债务限额(包括一般债务限额和专项债务限额)。授权期限为2019年1月1日至2022年12月31日。

此外,2017年《财政部关于试点发展项目收益与融资自求平衡的地方政府专项债券品种的通知》(财预〔2017〕89号)提出:除土地储备、收费公路额度外,各地利用新增专项债务限额,以及利用上年末专项债务限额大于余额的部分自行选择重点项目试点分类发行专项债券的,由省级政府制定实施方案以及专项债券管理办法,提前报财政部备案后组织实施。为加快支出进度,实施方案应当于每年9月底前提交财政部。
2018年3月财政部发布《关于做好2018年地方政府债务管理工作的通知》(财预〔2018〕34号)也鼓励各地区积极利用上年末专项债务未使用的限额。
虽然地方政府可以使用上年末未使用限额,但对于项目有一定要求(不能用于土地储备和收费公路),而未使用额度较大的省市主要集中在东部经济发达省市,不能挪用至其他省市使用,且需要经过财政部备案。

具体到落实项目上,2019年6月之前按照相关规定,专项债资金是不能用作项目资本金的,项目资本金一般由地方政府财政资金或项目承建单位(包括下级政府、部门或事业单位)自有资金提供,专项债资金在项目总投资中更多作为补充融资。
2019年6月,《关于做好地方政府专项债券发行及项目配套融资工作的通知》中允许将专项债券作为符合条件的重大项目资本金,不过仅适用于铁路、公路、供电和供气4类重大项目。
2019年9月4日,国常会提出专项债资金用于项目资本金比重可在20%左右。
2019年9月6日,财政部的新闻发布会中明确将专项债资金可作为项目资本金的领域从4个扩展到10个:铁路、收费公路、干线机场、内河航电枢纽和港口、城市停车场、天然气管网和储气设施、城乡电网、水利、城镇污水垃圾处理、供水。

1.1.3. 地方政府专项债的表现以及与市场预期的差异
(1)地方政府专项债的表现
2015年以来,新增专项债规模不断提升,2019年为2.15万亿,相比2018年多增8000亿元。

关于新增专项债,市场一直关注其对于基建投资的拉动作用。然而,可以看到,在新增专项债规模相对较小的2015-2017年,基建投资增速基本保持在15%以上的较高水平,反而是新增专项债规模较大的2018-2019年,基建增速却出现大幅下滑,2018年下半年以来仅保持在5%以下的水平,基建投资增速完全不及市场预期,也引起了市场的疑惑。

(2)为什么2018年以来新增专项债规模大增,基建投资却不及市场预期?
要回答这个问题,我们需要从两方面入手,一是新增专项债资金中有多少能够流入到基建项目?二是虽然专项债资金有所增长,是否还有其他因素约束着基建投资增长?
第一个问题,新增专项债资金中有多少能够流入到基建项目?
以2019年为例,截至9月份发行的新增专项债中大部分用于土地储备和棚改项目(合计67%),与基建直接相关的项目(包括收费公路、轨道交通、机场、市政、城乡建设、乡村振兴、产业园等)占比为25%左右,规模约为5000亿元。
此外,棚改专项债中也会有部分涉及棚改配套基础设置建设,医疗卫生和教育文化类(规模约为313亿元)中也有一部分医院、学校建设会涉及基建,但从各专项债文件披露的信息来看,相关基建规模并不大。
第二个问题,是否还有其他因素约束着基建投资增长?
基建投资首先要取决于项目资金,从历史数据来看,基建投资资金来源与基建投资完成额较为匹配,资金来源确实是影响基建投资的重要因素。

根据国家统计局《固定资产投资统计报表制度(2018)》的定义,固定资产投资(包括基建投资)的资金来源包括:国家预算资金、国内贷款、自筹资金、利用外资和其他资金。
国家预算资金包括国内四本预算,其中最主要的是一般公共预算以及政府性基金预算中的土地出让金和专项债资金。
国内贷款包括银行和非银贷款。
自筹资金主要包括城投债、PPP和非标融资。

从历史数据可以看出,基建投资资金来源的大头是自筹资金,2017年占比约为60%,而包括专项债资金在内的国家预算资金占比实际上仅为16%,与国内贷款相当。进一步看各项增速可以发现,包括专项债在内各个项目在2018-2019年的增速相较于之前均出现了不同程度的下滑。


我们来看一下除专项债以外各项资金来源的情况。
地方政府财政能力有限。在减税降费的压力下,地方政府财政收入增速放缓,同时土地出让收入增速在2018年也经历大幅回落,收入增速的下滑也必定会限制地方政府对基建投资的支出。


紧信用下金融机构信贷对基建的配套融资不足。2018年以来,一方面金融机构贷款以及中长期贷款增速都在下滑。另一方面,金融机构对公贷款对基建(特别是交通运输、仓储和邮政业)的资金支持同样有所放缓。


非标融资对基建的支持力度下滑。2017年底以来随着非标融资监管趋严,非标融资规模增速步入下行通道,2019年以来增速基本保持在负区间。细分来看,2018年以来信托资金中投向基建的余额和占比均出现回落。

2017年开始随着政府加强对PPP项目的监管,PPP项目日趋规范化,其投资额增速出现大幅下行,对基建投资的促进作用也在不断减弱。

城投作为基建项目的重要主体,今年虽然城投债余额同比增速较2018年有所回升,但是考虑到借新还旧比例并未缩减,因此实际净增量有限。
综上所述,2018年逆周期管理以来,特别是专项债加大发行的背景下,基建投资增速依然保持低位,不及市场预期,主要是地方政府、金融机构贷款、非标、PPP和城投债对新增基建投资资金的支持力度不足所致,若非近两年专项债发力,基建投资增速有可能会更低。因此,专项债更像是与其他分项形成对冲。
1.1.4. 9月以来专项债政策的新变化
9月以来,与专项债相关的政策发布密集,总结来看有以下几点新变化:
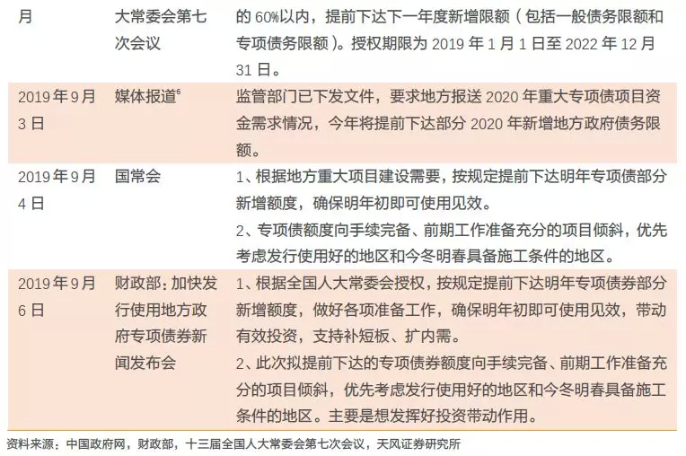
(1)要求按规定提前下达明年专项债部分新增额度,确保明年初即可使用见效——9月4日国常会和9月6日财政部加快发行使用地方政府专项债券新闻发布会;
(2)扩大专项债资金作为项目资本金的使用范围,从4个领域扩大到10个领域(铁路、收费公路、干线机场、内河航电枢纽和港口、城市停车场、天然气管网和储气设施、城乡电网、水利、城镇污水垃圾处理、供水)——9月6日财政部加快发行使用地方政府专项债券新闻发布会;
(3)(提前下达的)专项债资金不得用于土地储备和房地产相关领域、置换债务以及可完全商业化运作的产业项目——9月4日国常会;
(4)提出专项债资金用于项目资本金的规模占该省份专项债规模的比例可为20%左右——9月4日国常会和9月6日财政部加快发行使用地方政府专项债券新闻发布会。
第1点实际上是对2018年12月第十三届全国人民代表大会常务委员会第七次会议决定的执行 。
第2、3、4点实际上是对2019年6月发布的《关于做好地方政府专项债发行及项目配套融资工作的通知》要求的深化和具体化。

1.1.5. 怎么看未来专项债的发行和作用?
(1)专项债可能提前至今年四季度发行
9月份的国常会和财政部新闻发布会除了要求提前下达下一年度新增限额外,还提出“专项债额度向手续完备、前期工作准备充分的项目倾斜,优先考虑发行使用好的地区和今冬明春具备施工条件的地区”,说明2020年提前下拨的限额很可能会提前到今年四季度发行。


(2)对土储和棚改专项债提出限制
9月份的国常会和财政部新闻发布会均指出“本次提前下达的专项债资金不得用于土地储备和房地产相关领域、置换债务以及可完全商业化运作的产业项目”,对土储和棚改专项债提出了明显的限制,这显然与一直以来土储和棚改专项债发行规模较高有关。
那么,为什么之前专项债以土储和棚改为主?
专项债对应有一定收益的公益性项目,纳入基金预算管理,而基金预算中主要收支为土地出让行为。土地储备涉及到土地财政的根本,土地出让收入是地方政府性基金中最大的收入来源。土地出让后会流入房地产市场,而棚改(特别是棚改货币化安置)对于地方房地产去库存,拉动当地房地产市场增长有着积极作用。
因此,地方政府对土储和棚改专项债的发行动机较强,再加上政策鼓励,历史上专项债中土储和棚改的占比一直非常高。

此次为什么要限制呢?
随着地方政府债务约束的强化,地方政府在总体融资渠道收缩的背景下,突出和棚改的融资行为存在异化,大规模发行土储和棚改专项债与强化地方政府债务风险防范的要求并不相符
去年年底,地方政府购买棚改服务的模式被取消,今年6月出台的《土地储备项目预算管理办法(试行)》进一步加强对土储监管,9月4日国常会的要求可以看作是对之前的延续,显示政府主管部门对于土储和棚改专项融资从严监管的态度,也是控制地方专项债务风险的进一步举措,未雨绸缪,防患未然。
另一方面,因为地方政府借道专项债特别是土储专项债进行债务腾挪和隐性债务化解,为了规范地方政府行为,同时也为了更好的将专项债用于新增公益性项目,所以才会对此有所约束。
(3)专项债新政对基建投资的拉动作用如何?
截至2019年9月份,基建相关新增专项债发行规模为5057亿,占比约为25%,如果假设该比重年内不变,那么2019年全年基建专项债发行规模约为5375亿。
此外,基建专项债中与财政部新闻发布会提及的10大中大领域相关的专项债规模约为1861亿,占比约为35% 。
考虑到官方对基建投资的重视,我们认为2020年基建专项债的规模大概率有所提升,因此假设2020年基建专项债规模分别为5375(维持2019年水平)、6000和8000亿,并按照基建专项债中有35%属于10大重大领域以及20%的项目资本金估算2020年能够撬动的资金。
估算结果显示,2020年基建专项债约能撬动7525-11200亿其他资金,合计为基建投资带来12900-19200亿资金。

我们可以将本次估算结果与2015-2017年专项建设债为基建投资带来的资金规模作对比。
国开行的年报显示,国开行2015-2017年累计发行了近1.4万亿专项金融债(其中2015年为5870亿,2016年为6002亿,2017年为2080亿),在不考虑农发行的情况下(农发行年报中没有公布专项金融债的相关数据),以相对保守的30%项目资本金比例估算,2015-2017年国开行发行的专项金融债撬动的基建投资总规模估计在4.6万亿左右(其中2015年约为1.96万亿,2016年约为2万亿,2017年约为0.69万亿)。
对比可以发现,就算在最乐观的假设下,本次专项债政策调整对于基建投资资金的拉动作用仍不如2015-2016年。


除了对基建投资的资金支持可能不及2015-2016年之外,目前还面临着许多2015-2016年期间没有的约束:
一、需考虑预算约束。
2015-2016年专项建设债由国开行和农发行对邮储行定向发行,因而不纳入一般公共预算和政府性基金预算管理,而目前专项债资本化依然要考虑政府性基金预算约束。
二、防风险、去杠杆要求下,要考虑存量和增量的衔接问题。
目前地方政府杠杆水平已经是2014年以来的最高值,在防范地方政府隐性债务风险的要求下本身加杠杆空间有限。此次约束土储和棚改而鼓励基建,就存在这一潜在矛盾和冲突,正因为地方政府存量债务对于土储和棚改的依赖,如果进行结构调整,那么存量债务风险如何得到有效控制?如果存量债务压力无法有效缓解,增量融资仍然不可能完全用于新增项目。

三、基建投资自筹资金(非标、PPP)依然经受严监管。
不同于2015-2016年监管相对较松,目前监管部门对于非标融资、PPP项目的监管较严,短期内估计不会显著放松,因此对基建投资的支持力度预计仍较为有限。
专项债发行提前可能会推动当期基建投资小幅回暖,但效果能否持续还需要认真而分析,我们认为可能作用有限。


四、基建和地产的关系
虽然基建逆周期,地产顺周期,但是历次稳增长过程中,地产的作用有目共睹,考虑到土地财政还没有被完全取代,相关行为和土地出让收入依然是政府投融资衔接的关键所在。当前政策紧守房住不炒,这一状况过去从未有过,专项债能否独立支撑还是要打个问号?
综上所述,预计专项债对基建投资的拉动作用会提升,但受制于存量约束,作用可能依然有限。
1.1.6. 对利率的影响
回顾历史:
1998年:对于债券市场而言,国债增发短期内对基建和固定资产投资有明显的拉动作用,因而利率出现了月度级别的阶段性调整;但由于最终未能“保8”,经济破位下行利率总体继续保持下行趋势。
2015年:专项建设债发行并没有改变利率下行的方向。

对于市场所担心的挤出效应和供给压力,要关注地方债发行高峰通常会有货币政策配合。
6月10日中办、国办《关于做好地方政府专项债券发行及项目配套融资工作的通知》明确“稳健的货币政策要松紧适度,配合做好专项债券发行及项目配套融资”,8月31日金融稳定委员会第七次会议再次强调“实施积极的财政政策,把财政政策与货币金融政策更好地结合起来。金融部门继续做好支持地方政府专项债发行相关工作”。
这个周末,国常会之后,财政部和央行相继有所行动,显然是默契。全面降准已然落地,专项债发行自然是顺理成章,那么对应的挤出压力其实已经在事前得到妥善安排。再次强调:回顾历史,地方债大量发行的时期并未导致资金利率明显上行。

1.1.7. 总结
结合9月以来的专项债政策以及央行的降准操作,我们认为官方推出这些政策措施是逆周期政策加强的自然结果,财政与货币双积极,但是其作用仍有待观察。展望未来,逆周期同时稳杠杆,基本面仍然会向下,宽货币而紧信用的局面也不会很快改变,利率向下的大趋势不变。
1.2. 市场点评:资金面整体宽松,债市纠结
央行公开市场操作净回笼1000亿元,MLF到期1765亿元,合计净回笼2765亿元,资金面整体宽松。周一,央行公开市场操作零投放净回笼,资金面全天保持宽松格局,尾盘又现减点。
周二,央行公开市场操作净投放800亿,资金面全天继续保持宽松格局,午后隔夜再现减点;周三,央行公开市场操作净投放600亿,资金面先宽松后收敛,资金面午盘表现宽松,减点频现,然而午后融出减少,隔夜有所收敛;周四,央行公开市场操作零投放净回笼,资金面收紧;周五,央行公开市场操作净投放400亿,资金面先小紧后宽松,资金面午盘依然有些紧张,午后即完全宽松。
受财新制造业PMI超预期,“政金债纳入同业监管”继续发酵并澄清,以及降准等影响,债市依然纠结。周一,财新制造业PMI超预期,“政金债纳入同业监管”继续发酵,资金面宽松,长债收益率小幅上行;周二,“政金债纳入同业投资监管”被澄清,资金面宽松,长债收益率小幅上行;周三,长债收益率明显下行,午后资金面的收敛,并未给转暖的情绪带来负面影响;周四,国常会要求及时运用普遍降准工具和定向降准等工具降低实际利率水平,长债收益率继续大幅下行,十年国债再次接近前期低点周五,央行宣布全面降准0.5,定向降准1.0,长债收益率微幅下行。
一级市场
根据已公布的利率债招投标计划,下周将发行18支利率债,共计1,672.38亿;其中地方债6支,共42.38亿。


二级市场
受财新制造业PMI超预期,“政金债纳入同业监管”继续发酵并澄清,以及降准等影响,债市依然纠结。全周来看,10年期国债收益率下行4BP至3.02%,10年国开债收益率下行2BP至3.45%。1年与10年国债期限利差收窄3BP至41BP,1年与10年国开债期限利差收窄2BP至67BP。

资金利率
央行公开市场操作净回笼1000亿元,MLF到期1765亿元,合计净回笼2765亿元,资金面整体宽松。银行间隔夜回购利率上行2BP至2.59%,7天回购利率下行1BP至2.66%;上交所质押式回购GC001下行33BP至2.79%;香港CNH Hibor隔夜利率上行1BP至2.73%;香港CNH Hibor7天利率下行41BP至2.73%。


上周央行公开市场操作净回笼1000亿元,MLF到期1765亿元,合计净回笼2765亿元。本周逆回购到期400亿元。


通胀观察
上周农产品批发价格200指数环比上涨0.04%;生猪出场价环比上涨5.49%。

国债期货:国债期货价格小幅下降

利率互换:利率多数下跌

外汇走势:美元指数小幅下行

海外债市:美债收益率小幅上行



风险提示: 政策不确定性,外部环境变化。
(编辑:孔文婕)

