招银国际:11月地产板块基本面持续底部震荡,政策力度进一步加大可期
本文来自微信公众号“招商银行研究”,作者:招商银行研究院零售信贷部,原标题《【招银研究|房地产月报】基本面持续底部震荡,政策力度进一步加大可期(2022年11月)》。
■
11月融资端限制全打开,预示着政策转向实质性宽松。中央经济工作会议定调积极,后续需求端发力可期。11月地产融资“三支箭”的先后出台标志着政策转向实质性宽松,是本轮地产放松最为实质的政策,意味着降杠杆调控融资限制的打开,同时意味着行业供给侧出清基本完成。12月中央经济工作会议中对明年地产政策定调积极,且重点放在了需求提振上。将“支持住房改善”放在了扩大内需的首位,同时提及“因城施策支持刚性和改善性住房需求”,后续需求端出台强力政策的预期增强。
■ 低基数下销售再度下探,房价跌幅有所收窄。1-11月商品房销售面积同比为-23.3%。11月国内疫情反复直接影响到销售表现。此外,政策主要在供给端提振,难以直接影响销售,市场观望情绪仍然较重。12月受疫情影响销售也难以恢复。市场回暖仍需关注明年出台的需求端提振政策以及疫情过后经济的恢复情况。房价方面,11月新房房价跌幅收窄,主要受到开发商不再大力降价促销影响。
■ 11月全国土地成交单月同比重回负值,土地市场热度仍然不高。11月全国土地成交面积、出让金单月同比分别为-8.7%、-10.6%,受集中供地节奏影响11月全国土地成交单月同比重回负值。土地市场热度不高,整体跌幅仍然较大。1-11月全国土地成交建面、出让金累计同比分别为-28.1%、-31.6%。此外,11月土地溢价率指标小幅回升至2.9%,仍处于低位波动状态。
■ 新开工进一步下探,开发投资降幅持续扩大。11月新开工面积同比为-50.8%,11月开工水平为2022年最差表现,同时也是2009年7月以来的最差表现;11月竣工同比再次回落。11月单月竣工面积同比为-20.2%。“保交楼”推进趋缓;开发投资额方面,11月单月全国房地产开发投资额同比-19.9%,1-11月全国房地产开发投资额同比-9.8%。一方面由于销售低迷,建安投资支撑减弱;另一方面拿地低迷下土地投资也对开发投资造成拖累。近期融资政策频出,但见效仍需时日,房企到位资金持续承压,仍然较难拉动投资。融资资金到位后房企要优先恢复正常运转,再拿地投资,投资恢复仍待时日。
正文
目前房地产处于“强政策,弱基本面”的阶段。在政策端,融资限制已全面打开,主要看政策落地效果,同时我们预期需求端将会持续放松。而基本面来看,11月受全国疫情反复影响,房地产各项指标在去年低基数情况下再度下跌。从全年表现来看,除了房价以外,房地产各项指标在今年均实现了硬着陆。我们认为,未来房地产政策及基本面沿着以下路径演绎:供给侧出清完成——融资端限制打开——需求端政策预期——销售企稳——投资企稳。目前正处于需求端预期出台政策阶段,其力度及效果将是影响2023年销售、投资增速表现的最大变量。
表1:11月房地产主要指标趋势回顾

资料来源:招商银行研究院
1. 政策环境:融资端限制全打开,需求端有望加大发力
1.1 总体基调:11月政策转向实质性宽松,中央经济工作会议定调积极
本轮放松从去年4季度开启,在今年11月有了明显的转向,政策调控进入“深水区”。围绕“防风险”“稳增长”“保民生”三大目标,一年多以来的地产放松政策可划分为五个阶段。各目标下政策力度不同,其中,防风险目标下政策力度最强,保民生次之、稳增长相对较弱。从12月中央经济工作会议定调来看,明年房地产政策将稳增长放在首位,需求端出台强力政策预期进一步增强,政策再次回到“稳增长”目标。
11月地产融资“三支箭”的先后出台标志着政策转向实质性宽松,是本轮地产放松最为实质的政策,意味着降杠杆调控融资限制的打开,同时意味着行业供给侧出清基本完成。具体包括:(1)以“金融十六条”为代表的信贷放松,央行出台实操性政策引导支持优质房企融资,并首提稳定房地产信托,同时对保交楼提供更多资金支持。(2)交易商协会重启“第二支箭”,预计支持包括房企在内的民营企业发债,金额约2500亿元。(3)时隔6年放开房企除IPO以外的股权融资。可为房企引入增量资金,优化其资产负债表。
当前的放松政策主要围绕着房企融资及保交楼开展,而若想地产企稳仍离不开需求端政策的发力。12月中央经济工作会议中对明年地产的政策定调积极,且重点放在了需求提振上。将“支持住房改善”放在了扩大内需的首位,同时提及“因城施策支持刚性和改善性住房需求”,后续需求端出台强力政策的预期增强。
图1:本轮房地产放松政策梳理

资料来源:招商银行研究院
1.2 销售端政策:按揭利率调降节奏放缓,因城施策持续发力
1.2.1 按揭贷款:新增居民中长期贷款持续偏弱,按揭利率调降节奏放缓
新增居民中长期贷款持续偏弱。11月新增居民中长期贷款2103亿元,环比多增1771亿元,同比少增3718亿元。居民中长期贷款已连续12个月同比少增,显示居民受房价下跌、疫情反复、收入预期减少的影响,处于持续缩表阶段。
图2:新增居民中长期贷款及同比增速

资料来源:wind,招商银行研究院;注:2021年为两年平均增速
12月首套、二套房利率环比基本持平。根据贝壳研究院的监测,12月重点城市新增首套房贷款利率为4.09%、二套房贷款利率为4.91%,环比均持平,同比分别回落155BP和100BP。目前房贷利率已接近政策利率底线,因此下调趋缓,后续房贷利率的下调还需看政策及LPR的调整。
二套房贷款利率有望向下突破。根据贝壳研究院统计,受9月末央行、银保监会阶段性施行差别化住房信贷政策的影响,截至12月18日,主要城市中已有19城首套房贷利率降至4%以下。相比之下,二套房贷款利率仍然较高,考虑到政策在改善性住房需求上有更多优化空间,后续政策重点大概率会向改善型住房倾斜,二套房利率有望向下突破。
图3:贝壳新增首套、二套房贷贷款平均利率及五年期LPR

资料来源:贝壳研究院,wind,招商银行研究院
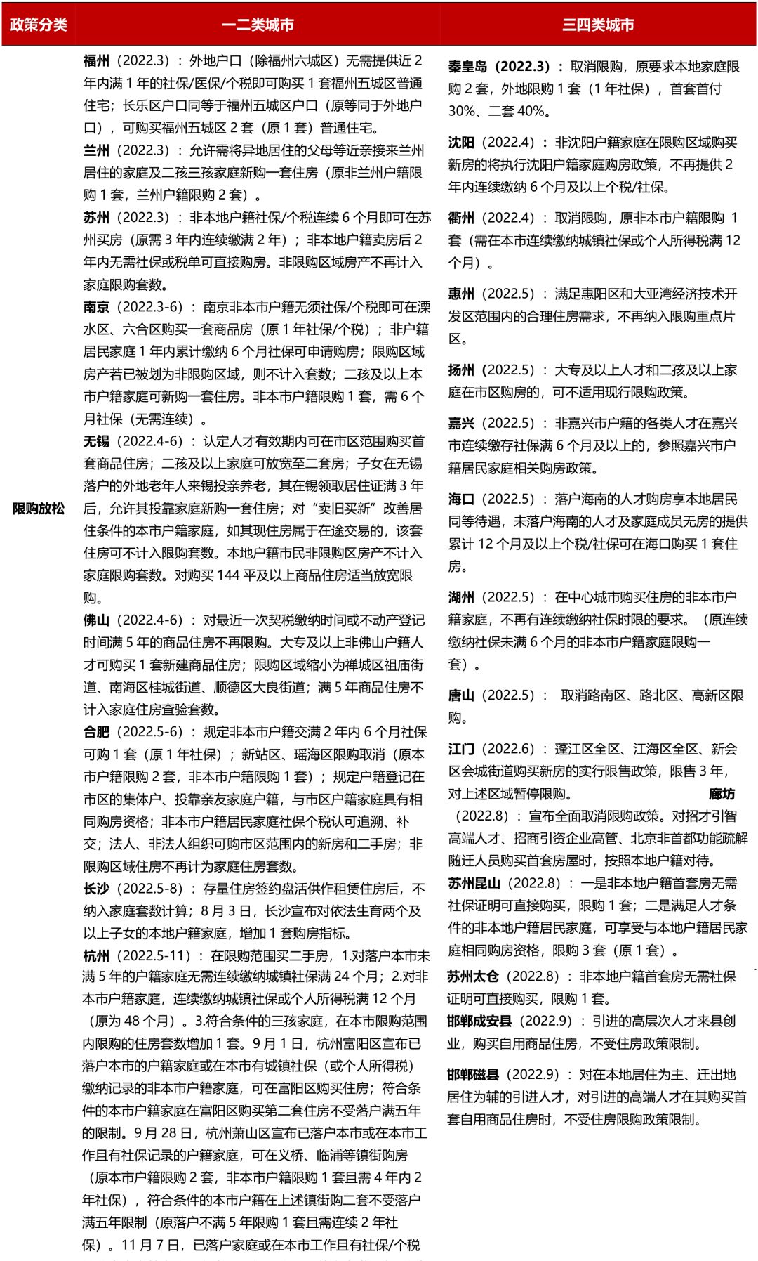
1.2.2 地方因城施策:核心城市加大限购放松力度,强力政策出台预期进一步增强
12月因城施策持续放松,值得关注的是核心城市限购放松力度增强。具体来看我们关注的一二类城市【注释1】政策变化:
限购放松方面,武汉、佛山与南京再次放松,其中以佛山全市取消限购力度最强。12月9日,佛山宣布全市取消限购,原限购区域新增限售3年。12月8日,武汉宣布8日至31日房交会期间限购范围缩小至二环内(原7主城区+东湖高新开发区限购)。12月11日,南京在限购区内有2套及以下房产的家庭,可在江心洲生态科技岛、南部新城、红山新城、幕府创新城四地内买第3套房(原限购2套)。
限贷放松方面,南京与郑州下调首付比例首付比。12月8日,南京根据首套房贷结清/未结清,下调二套房商贷首付比至30%/40%(原60%)。12月9日,郑州部分楼盘首套房商贷首付比下调至20%(原30%)。限售放松方面,兰州取消限售。12月15日,兰州取消限售(原限售3年),5年期以上首套房商贷利率下限下调至4.0%(原4.3%)。
因城施策放松仍是接下来一段时间需求端放松的主要路径,在中央经济工作会议积极的定调下,各城市出台强力放松政策预期进一步增强。
1.3 房企端政策:房企融资限制打开,意味着供给侧出清接近结束
11月房地产融资三支箭放松政策基本对应了2018年-2021年房地产降杠杆的收紧政策,相当于此前几年降杠杆融资的管控在11月逐个打开,意味着供给侧出清已近结束。政策放松后应主要跟踪落地效果,目前政策刚刚放开, 从11月房企融资情况来看,还未观察到有明显好转。受保交楼到位资金影响,投向房地产贷款余额同比增速转正,但整体依然偏弱。而非银融资端依旧呈现大幅流出的状态。
不过,在政策的促进下房企融资状况有望逐步改善。截至11月末,房企贷款端包括六大行在内的18家银行累计给予房企2.7万亿的授信框架额度。房企发债端7家房企获得1060亿元的发债注册额度。
图4:投向房地产业贷款余额及同比增速

资料来源:wind,招商银行研究院
图5:房企境内债/信托/海外债发行及到期规模

资料来源:wind、用益信托网,招商银行研究院
2. 成交市场:销售再度下探,房价跌幅收窄
2.1 销售:11月销售降幅走阔,需求端复苏仍待时日
11月在低基数情况下单月销售同比降幅再度走阔。根据统计局数据,11月单月商品房销售面积同比为-33.3%,跌幅较10月扩大约10个百分点。从累计数据来看,1-11月商品房销售面积同比为-23.3%,跌幅较上月扩大1个百分点,4月以来销售面积累计同比持续在-20%以下。11月国内疫情反复直接影响到销售表现。此外,政策主要作用在供给端,难以直接提振销售,市场观望情绪仍然较重。
分区域来看,各区域销售持续下滑。从单月数据来看,11月东部、中部、西部和东北部商品房销售面积同比分别为-24.4%、-32.2%、-44.3%、-43.7%,跌幅较10月分别扩大9、11、10和7个百分点。从累计数据来看,1-11月东部、中部、西部和东北部商品房销售面积同比分别为-22.8%、-19.0%、-27.0%、-35.9%,跌幅分别较1-10月分别扩大0.2、1.5、2.0和0.9个百分点,西部和东北部区域是销售难度最大的区域。
图6:全国商品房销售面积单月/累计同比

资料来源:wind,招商银行研究院
图7:分区域商品房成交面积累计同比

资料来源:wind,招商银行研究院
根据前11个月的销售数据,预计今年商品房销售面积同比为-23%。目前处于“强政策,弱基本面”的阶段,政策端,11月融资限制全面打开,需求端可以期待更强力的政策出台;销售端,连续8个月累计同比增速在-20%以下。市场回暖仍需关注明年需求端提振政策以及疫情过后经济的恢复情况。
2.2 房价:房价跌幅收窄,但修复仍待观察
11月新房、二手房房价同比、环比跌幅出现收窄。根据统计局数据,11月70大中城市新房、二手房价格同比分别为-2.3%、-3.7%,环比分别为-0.2%、-0.4%。新房同比增速自2022年4月转负以来首度出现跌幅收窄,主要因为11月房企融资“三支箭”出台后,房企预期融资端将获得更多资金,因此部分楼盘不再采取大幅打折销售的营销策略。值得关注的是,大多数城市房价仍然保持下降,11月新房、二手房同比下跌城市数量为51城、64城,与10月持平,处于历史高位。此外,一线城市环比增速自9月以来持续为负。从市场整体表现来看,房价修复仍待观察,短期内或将持续承压。
图8:70大中城市新建、二手住宅价格单月同比

资料来源:wind,招商银行研究院
图9:70大中城市新建、二手住宅价格单月环比

资料来源:wind,招商银行研究院
图10:70大中城市新建商品住宅价格单月同比

资料来源:wind,招商银行研究院
图11:70大中城市新建商品住宅价格单月环比

资料来源:wind,招商银行研究院
图12:70大中城市二手住宅价格单月同比

资料来源:wind,招商银行研究院
图13:70大中城市二手住宅价格单月环比

资料来源:wind,招商银行研究院
3. 土地市场:单月成交同比重回负值,土地市场表现仍然偏弱
受集中供地节奏影响11月单月全国土地成交建面与出让金同比重回负值。根据中指研究院数据统计,11月全国商住用地成交面积单月同比为-8.7%,土地出让金单月同比为-10.6%,跌幅较10月分别扩大22、25个百分点,未能维持10月好转态势。11月土地成交同比转负主要由于22城两集中时间安排,2022年供应规模相较2021年少。从非22城的表现来看,11月土地成交面积、土地出让金同比分别为-6.7%、18.1%。从累计数据来看,1-11月土地成交建面与出让金累计同比分别为-28.1%、-31.6%,跌幅较1-10月分别缩小3、2个百分点,累计跌幅自今年6月以来持续收窄,但整体跌幅仍然较大。
总体看土地市场表现偏弱。从溢价率指标来看,11月土地溢价率指标小幅回升至2.9%,仍处于低位波动状态,房企拿地意愿未发生明显改善。从流拍率指标来看,拿地流拍率下降至16.5%,达到了较低水平,主要受到供给减少与供应结构改善的影响。11月北京、深圳、武汉、杭州和南京进行了第四轮土拍,无锡开启第五轮土拍,表现出供给规模下降但质量上升的特征,具有更强的行业环境适应性。
图14:全国土地成交建筑面积、出让金单月同比

资料来源:中指研究院,招商银行研究院
图15:全国土地溢价率与流拍率

资料来源:中指研究院,招商银行研究院
4. 开发投资:新开工、竣工表现低迷,开发投资降幅持续扩大
4.1 新开工、竣工:新开工进一步下探,竣工同比增速回落
11月新开工面积单月同比大幅下探,绝对规模创历史新低。根据统计局数据,11月单月新开工面积同比为-50.8%,降幅较10月扩大16个百分点。11月开工水平为2022年最差表现,同时也是2009年7月以来的最差表现。从累计数据来看,1-11月新开工面积同比为-38.9%,较1-10月扩大1个百分点。销售乏力作用下,企业开工意愿延续低迷,此外,今年11月全国疫情的反复也影响到新开工情况。根据前11个月的开工表现,预计今年新开工面积同比为-40%。
11月竣工同比再次回落。11月单月竣工面积同比为-20.2%,跌幅较10月扩大11个百分点。尽管年末交付高峰促使竣工面积上涨,但明显弱于去年同期。从累计数据来看,1-11月竣工面积同比为-19.0%,跌幅较1-10月扩大0.3个百分点,未能延续7月以来的修复态势。“保交楼”推进趋缓。根据前11个月的竣工表现,预计今年竣工面积同比为-20%。
11月施工同比持续下滑。截至11月末,全国商品房施工面积同比为-6.5%,较10月降幅扩大0.8个百分点。根据截至11个月的施工表现,预计今年施工面积同比为-7%。
图16:施工、新开工、竣工面积累计同比

资料来源:wind,招商银行研究院
4.2 开发投资额:11月开发投资降幅持续扩大,房企到位资金全面承压
11月房地产开发投资降幅持续扩大。11月单月全国房地产开发投资额同比-19.9%,跌幅较10月扩大4个百分点。从累计数据来看,1-11月全国房地产开发投资额同比-9.8%,降幅较10月扩大1个百分点。开发投资弱势一方面由于销售低迷,建安投资支撑减弱;另一方面拿地低迷下土地投资也对开发投资造成拖累。根据前11个月的投资表现,预计今年房地产开发投资额同比为-10%。
房企到位资金全面承压,融资政策亟待落地。1-11月房地产开发资金来源累计同比为-25.7%,跌幅较1-10月扩大1个百分点。从融资到位资金来看,1-11月国内贷款和自筹资金累计同比分别为-26.9%、-17.5%。其中国内贷款降幅扩大0.3个百分点,自筹资金跌幅扩大2.7个百分点。近期融资端政策频出,但落地见效仍需时间。而自筹资金主要受到房企非银融资持续大幅流出的影响。从销售回款来看,1-11月定金及预收款、个人按揭贷款累计同比分别为-33.6%、-26.2%,降幅较1-10月分别收窄0.3和扩大1.7个百分点,销售回款对房企资金面形成明显拖累。
图17:房地产开发投资额单月同比/累计同比

资料来源:wind,招商银行研究院
图18:房地产开发资金来源累计同比

资料来源:wind,招商银行研究院
附录1 本轮因城施策放松政策汇总(截至2022.12.20)





资料来源:各地政府网站、招商银行研究院

