中达证券:上周新房销售环比显著回升,二线城市政策持续
本文来自微信公众号“中达研究”,原标题《【中达研究|周报】销售环比显著回升,二线城市政策持续》
报告要点
数据要点:
本周,42个主要城市新房成交面积环比上升58%,2022年累计成交面积同比下降33%。其中一线环比上升较多城市为北京、广州,环比分别上升142%、30%。一、二、三线城市累计成交面积同比分别下降24%、30%、43%。2022年累计交易量下降较多城市包括常州、盐城、莆田,分别下降79%、72%、61%。
截至12月30日,13个主要城市可售面积(库存)环比下降0.3%;平均去化周期17.7个月,环比下降3%。北京和广州去化周期环比下降较多,分别下降28%和25%,去化周期分别由上期的28.8个月和26.8个月变动至20.7月和20.2个月。
本周,15个主要城市二手房交易建面上升18%。其中环比上升较多城市为南宁、宝鸡,分别环比上升263%、80%。2022年累计成交面积同比下降10%。2022年累计同比下降较多城市包括深圳、杭州和金华,分别下降39%、39%和52%。
本周观点:
新房成交方面,本周多地成交环比有所上升拉动重点城市新房成交面积环比大幅回升76pct。其中苏州、南京等城市环比分别上升157%、111%带动二线城市成交环比上升92%。从城市区域来看,北京、青岛、济南三地环比分别上升142%、102%、101%带动环渤海区域新房成交面积环比上升106%。二手房成交方面,南宁、宝鸡成交环比增速转正(环比分别回升336pct、144pct)带动重点城市二手房成交面积环比上升38pct。
库存方面,重点城市去化周期环比有所下降(环比下降12pct)。其中北京、广州环比下降带动一线城市去化周期环比下降13pct;同时苏州去化周期环比下降25%及南宁环比进一步下降11%亦带动重点城市去化周期环比有所缩短。
投资建议:
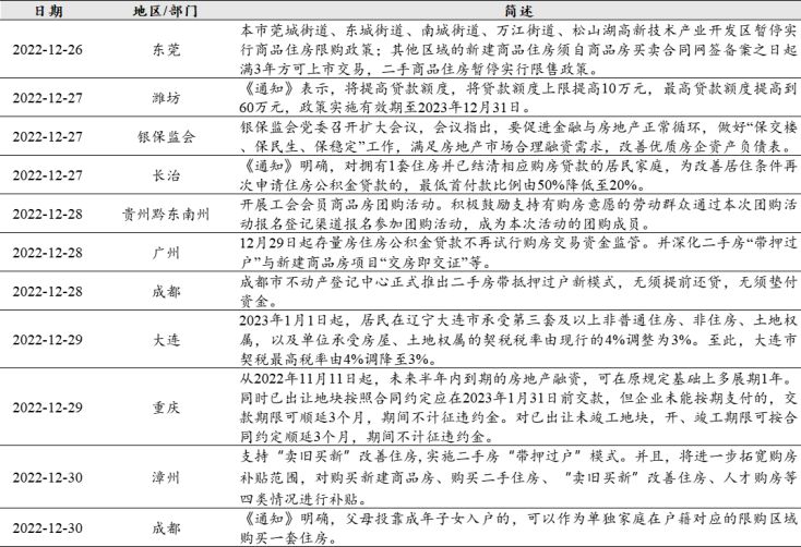
地方需求侧或仍有调整空间。近期多个核心二线城市加大了对需求侧的调整力度,如重庆出台支持房地产发展16条措施,包括优化商贷住房套数认定、有条件延长认购期促进改善性住房需求、支持刚性住房贷款及调整房企融资政策四个方面。其中,优化商贷住房套数认定或可促进中心城区周边区域商品房销售增长,或进一步带动库存下降;另外将存量房纳入保租房及长租房亦保证了相关房源增量,或有利于保障房的后续建设。支持刚性住房方面,自2020年起,川渝两地持续推动公积金一体化,截至目前已发放异地贷款约19.82亿元,此次重庆提出支持部分四川籍居民享受同城购房待遇或可吸引都市圈内潜在的购房需求,对于促进本地住房销售回升有一定的积极作用。周内调整限购限售、二手房“带押过户”城市持续增加,如东莞全域取消限购、二手房暂停实行限售政策,广州、成都等地推出“带押过户”模式,该措施落地或有望加快住房市场的流通性,有助于促进二手房销售。维持行业“强于大市”评级。
风险提示:调控政策存不确定性;公司销售结算或出现波动。
报告正文
1. 行业表现
1.1 地产开发行业表现
本周,远洋集团、恒盛地产、中国新城镇本周涨幅居前。建发国际集团、越秀地产、中国海外发展年初至今涨幅居前。
图 1:远洋集团、恒盛地产、中国新城镇本周涨幅居前

数据来源:Wind,中达证券研究
图 2:建发国际集团、越秀地产、中国海外发展年初至今涨幅居前

数据来源:Wind,中达证券研究
图 3:旭辉控股集团、德信中国、融信中国本周换手率居前

数据来源:Wind,中达证券研究
1.2 物业管理行业表现
本周,佳兆业美好、星盛商业、正荣服务本周涨幅居前。华润万象生活、祈福生活服务年初至今涨幅居前。
图 4:佳兆业美好、星盛商业、正荣服务本周涨幅居前

数据来源:Wind,中达证券研究
图 5:华润万象生活、祈福生活服务年初至今涨幅居前

数据来源:Wind, 中达证券研究
图 6:旭辉永升服务、融创服务、合景悠活本周换手率居前

数据来源:Wind, 中达证券研究
2. 主要城市成交表现
2.1 新房成交数据
表 1:主要城市交易量情况,本周新房成交环比上升

数据来源:各地房管局,中达证券研究;注:数据截至2022/12/30
表 2:主要城市新房库存与去化周期情况,本周主要城市平均去化周期约17.7个月

数据来源:各地房管局,中达证券研究;注:数据截至2022/12/30;平均环比及平均同比为各城市变动平均值
2.2 二手房成交及价格数据
表 3:主要城市二手房成交量情况,成都本年至今涨幅较大

数据来源:各地房管局,中达证券研究;注:数据截至2022/12/30
图 7:二手房挂牌出售价格指数近期稳中微降

数据来源:Wind,中达证券研究;注:截至2022/12/25
图 8:一线城市二手房价格指数有所上升

数据来源:Wind,中达证券研究;注:截至2022/12/25
图 9:二线城市二手房价格指数有所下降

数据来源:Wind,中达证券研究;注:截至2022/12/25
图 10:三线城市二手房价格指数有所下降

数据来源:Wind,中达证券研究;注:截至2022/12/25
图 11:四线城市二手房价格指数有所下降

数据来源:Wind,中达证券研究;注:截至2022/12/25
3. 重要政策及动态
3.1 本周重要行业政策与新闻
表 4:本周要闻:东莞暂停商品房限购政策;成都、漳州等地推出二手房“带押过户“模式

数据来源:Wind,政府网站,中达证券研究
3.2 本周重点公司新闻及公告
表 5:本周公司动态:碧桂园发行10亿元2022年第二期中期票据

数据来源:Wind,公司公告,中达证券研究
风险提示:
1.行业调控及融资政策或存在一定不确定性,影响上市公司销售业绩;
2.宏观经济波动可能对行业内企业经营造成一定影响;

