海通:美国去年四季度GDP增速高于预期,上周中资美元债上涨
本文来自微信公众号“珮珊债券研究”,作者:姜珮珊、藏多,原标题《美国四季度GDP增速高于预期,中资美元债上涨——海通固收海外债周报》。
投资要点:
美国22年四季度GDP环比增速高于预期。美国22年第四季度实际个人消费支出初值环比升2.1%,预期升2.9%,前值升2.3%。美国1月Markit制造业PMI初值46.8,预期46,前值46.2。美国1月Markit服务业PMI初值46.6,预期45,前值44.7。美国22年第四季度实际GDP初值年化环比增2.9%,预期增2.6%,前值增3.2%。美国22年12月工业产出环比降0.7%,预期降0.10%,前值降0.6%。美国1月里奇蒙德联储制造业指数为-11,创2020年5月以来新低。
美国面临债务上限问题。美国第四季度核心PCE物价指数初值年化环比升3.9%,为2021年第一季度以来新低,预期升4%,前值升4.7%。美联储梅斯特表示,FOMC加息行动正在为美国高通胀降温,美联储还需更多加息。美联储洛根表示,支持美国加息步伐放缓;即使在暂停加息之后,如果前景或金融状况需要,也可能需要进一步加息。美联储哈克表示,预计今年美国经济将增长1%,不太可能出现衰退;一旦利率达到足够政策限制性的水平,美联储将维持利率不变。美国财政部长耶伦说,随着美国1月19日触及债务上限,财政部开始采取所谓的非常措施来继续支付联邦政府的账单。截至1月27日,据CME“美联储观察”,美联储2月加息25个基点至4.50%-4.75%区间的概率为98.1%;到3月累计加息25个基点的概率为14.1%,累计加息50个基点的概率为84.3%。
美国。主权债:美债上涨。23/1/13-23/1/26,2Y美债利率下行5bp至4.17%,10Y美债利率持平于3.49%;10Y-2Y美债利差倒挂幅度由1月13日的73bp缩窄至68bp。信用债:高收益债指数上涨。
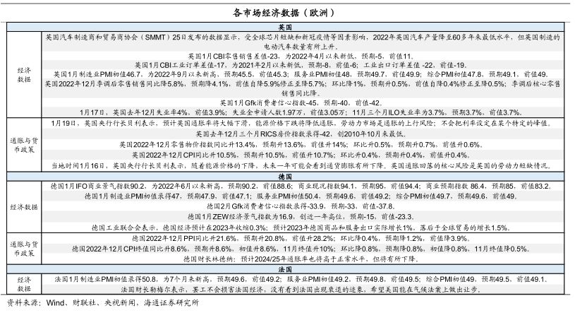
欧洲。主权债:法国债市下跌,长短端利率均上行。英国债市分化,短端利率上行,长端利率下行。德国债市分化,短端利率持平,长端利率上行。信用债:投资级债券指数、高收益债指数均上涨。
亚洲。主权债:韩国、日本、新加坡债市上涨,长短端利率均下行;中国债市下跌,长短端利率均上行。信用债:中债信用债总指数、日本公司债指数和新兴国家(除日本)非投资级指数均上涨。
新兴市场。主权债:俄罗斯、巴西、印尼、墨西哥债市下跌,长短端利率均上行;南非债市分化,短端利率上行、长端利率下行;印度债市分化,短端利率下行、长端利率上行;巴基斯坦长端利率上行;土耳其长端利率上行。信用债:投资级非主权债指数、高收益债指数均上涨。
中资美元债:投资级收益率平均下行,投机级价格平均上涨。投资级中资美元债收益率平均下行2.70BP,投机级中资美元债价格平均上涨0.14%。
1.主权债和信用债市场周度观察

2.各市场经济数据周度观察



3.中资美元债周度观察
3.1中资美元债:投资级收益率平均下行,投机级价格平均上涨
上周投资级中资美元债收益率平均下行。根据我们的样本库,1月26日投资级中资美元债(非金融债)收益率与1月13日相比平均下行2.70BP。具体来看,3年期及以下债券收益率平均下行1.05BP,3-5年期债券收益率平均下行1.75BP,7年期及以上期限的债券收益率平均下行6.10BP。




上周投机级中资美元债价格平均上涨0.14%。具体来看,投机级中资美元债发行人的价格平均上涨。价格上涨幅度最大的发行人为花样年控股,价格下跌幅度最大的发行人为景瑞控股。




3.2 新兴市场美元债发行情况


