远洋控股集团(中国):截至8月27日,公司已与债券受托管理人完成全部增信协议的签署并登记
久期财经讯,8月29日,远洋控股集团(中国)有限公司(简称“远洋控股集团(中国)”)发布关于公司债券增信措施办理情况的公告,为应对市场下行、去化放缓、融资受阻等内外部因素引发的流动性压力,2023年7月至2024年1月期间,远洋控股集团(中国)有限公司(以下简称“公司”“发行人”)多次召开持有人会议,审议并通过了关于调整公司债券还本付息安排、提供增信保障措施的有关议案。
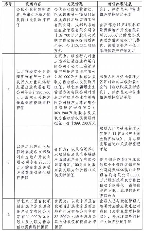
自2024年6月15日至2024年8月27日,公司增信措施办理进展如下:


截至2024年8月27日,公司已与公司债券受托管理人完成全部增信协议的签署,并已办理完毕质押登记。

