香港金管局:1年期及重开5年期人民币特区政府机构债券将于12月4日进行投标
作者:贾可凡
2025-12-01 09:49
久期财经讯,11月28日,香港金融管理局(金管局)以香港特别行政区政府(特区政府)代表身分于今日(11月28日)公布,在基础建设债券计划下推出的1年期人民币特区政府机构债券(债券),将于2025年12月4日(星期四)进行投标,并于2025年12月8日(星期一)交收。重开在基础建设债券计划下推出的5年期人民币特区政府机构债券(债券)(发行编号05GB3005001),作5年期债券供投标。该批重开债券将于2025年12月4日(星期四)进行投标,并于2025年12月8日(星期一)交收。
总值10亿人民币的1年期人民币债券供投标。该批债券将于2026年12月8日期满,利率为年息1.60厘,每半年派息一次。
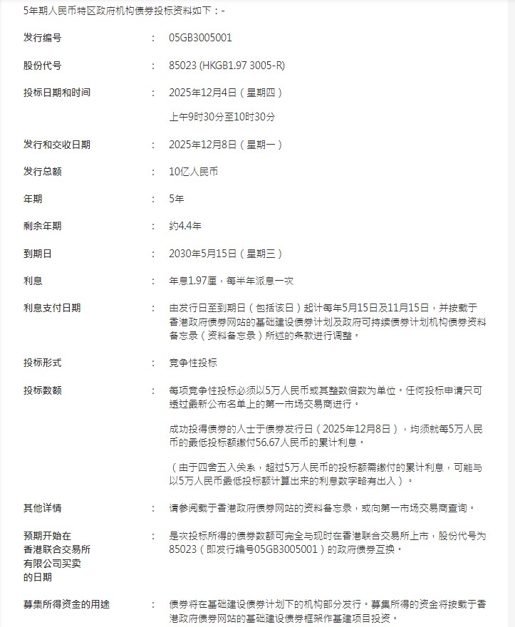
透过是次重开债券,将有额外10亿人民币的未到期5年期债券(发行编号05GB3005001)供投标。该批债券将于2030年5月15日期满,利率为年息1.97厘,每半年派息一次。该批债券于2025年11月28日的指示价格为100.42,半年化收益率则为1.873%。
投标资料如下:



