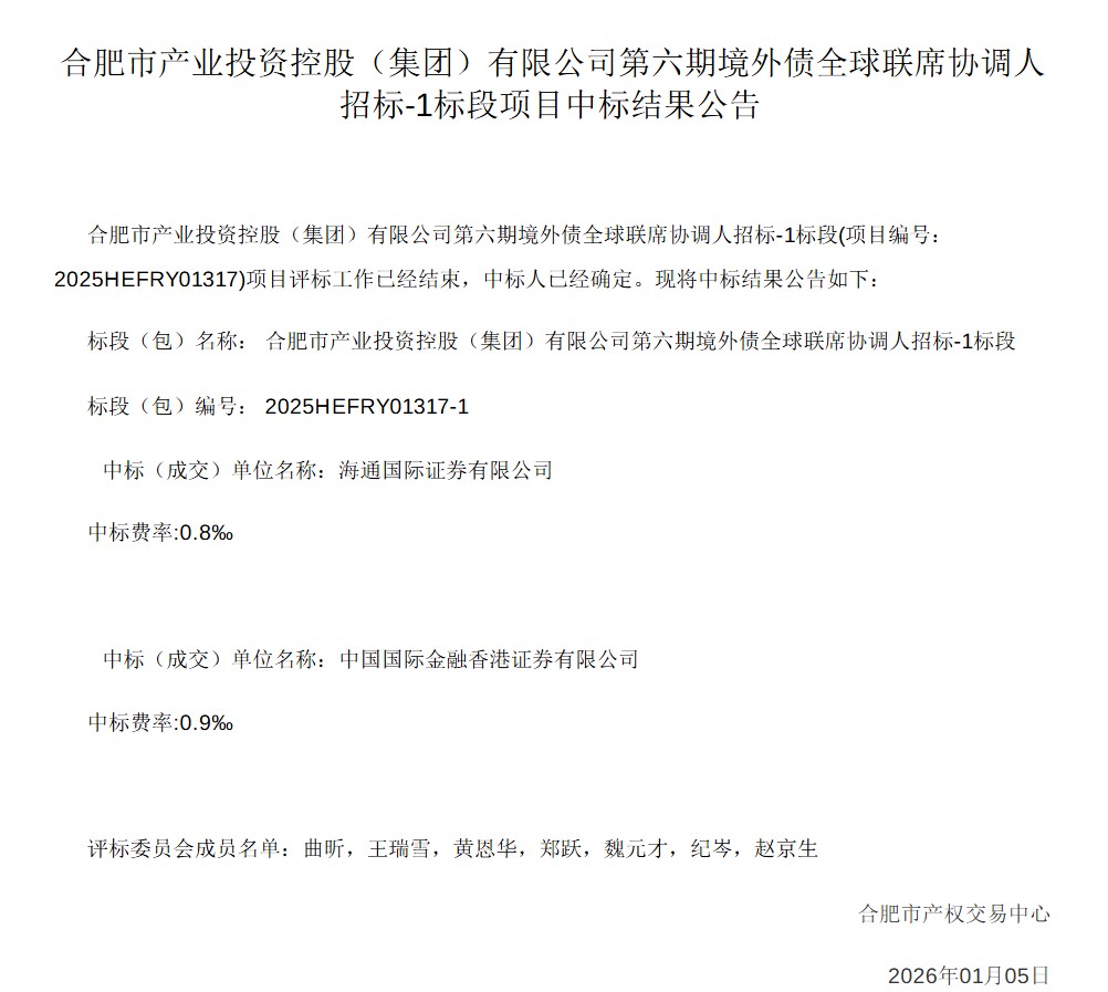
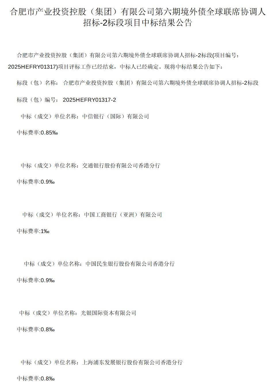
合肥产投集团发布第六期境外债全球联席协调人招标项目中标结果公告
作者:祖木拉
2026-01-06 10:12
久期财经讯,1月5日,合肥市产业投资控股(集团)有限公司(简称“合肥产投集团”)发布第六期境外债全球联席协调人招标项目中标结果公告。
具体公告如下:




