甘肃公航旅集团发布2026年境外债全球协调人和境内外法律服务机构招标公告
作者:贾可凡
2026-01-13 09:39
久期财经讯,1月12日,甘肃省公路航空旅游投资集团有限公司(简称“甘肃公航旅集团”)发布2026年境外债全球协调人(承销商)和境内外法律服务机构招标公告。
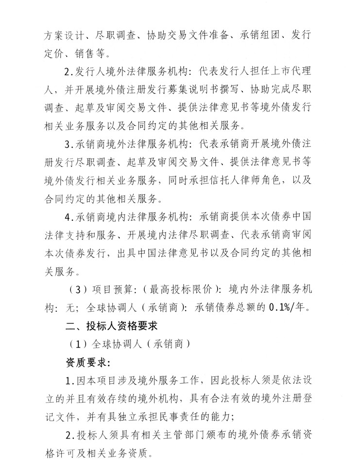
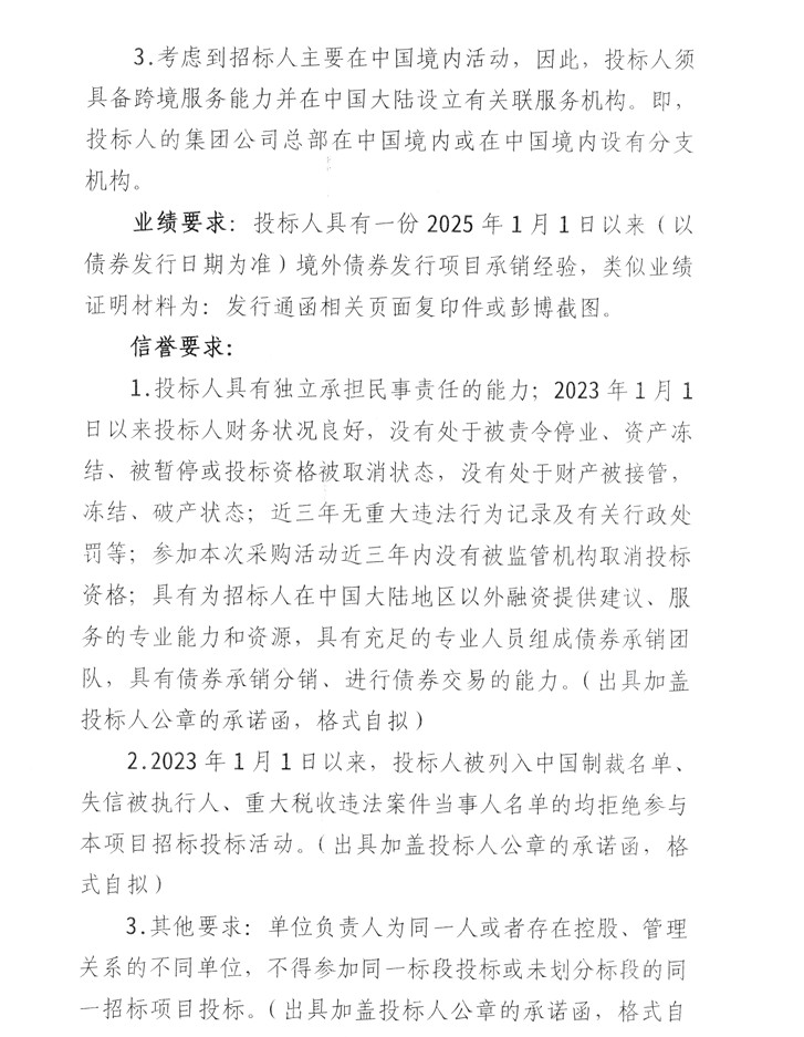
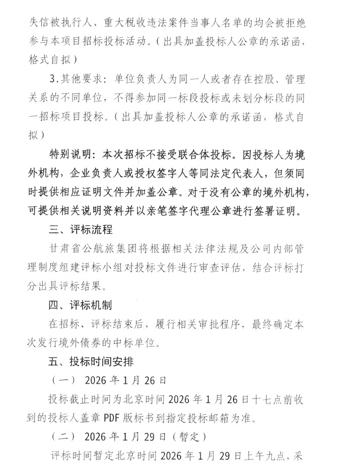
具体公告如下:







