宜宾发展控股集团发布境外债发行全球协调人选聘项目公开招选公告
久期财经讯,1月22日,宜宾发展控股集团有限公司(简称“宜宾发展控股集团”)发布境外债发行全球协调人选聘项目公开招选公告。
具体内容如下:
宜宾发展控股集团有限公司境外债发行全球协调人选聘项目招选公告
GKZX2026(001)
宜宾发展控股集团有限公司(以下简称“宜发展集团”或“招选人”或“发行人”)拟申报发行不超过6亿美金(等值)境外债券,需选聘3家全球协调人组建承销团及项目工作团队,组织推进境外债券发行相关工作,兹邀请符合要求的潜在供应商参选,有关事宜说明如下:
一、项目名称及招选人信息
项目名称:宜宾发展控股集团有限公司境外债发行全球协调人选聘项目
招 选 人:宜宾发展控股集团有限公司
地 址:宜宾市叙州区航天路中段4号莱茵河畔阳光半岛独幢商业6号
联 系 人:司女士,0831-2332534,15739574132
廖先生,15883180078
电子邮箱:yfzjtzb@163.com
二、招采方式
公开招选
三、服务内容
全球协调人全面负责公司本次境外债券申报、发行、销售、存续期管理等工作,包括境外债券发行评级顾问、全球协调人、簿记管理人应承担的各项工作,牵头全球协调人履行牵头职责。具体工作内容包括但不限于:
(一)负责制定本次境外债券的申报方案,制作撰写相关材料,获得主管部门及国家发改委的批复;
(二)牵头全球协调负责为发行人选聘有助于本次债券发行的全部中介机构(包括但不限于发行人、承销商所需的所有境内、境外机构,不含会计师事务所、评级机构);
(三)统筹协调其他中介机构,明确各中介机构的职责,跟进各中介进度及存在问题;
(四)制定发行方案、制作撰写相关材料、提供评级顾问服务、完成路演、联系潜在投资者,簿记建档、定价、资金交割、协助完成境外资金回流的登记备案、监管沟通、信息披露、存续期管理及其它需要全球协调人完成的工作。
四、评审办法
本次公开招选采取综合评分法,将从报价、综合实力、承销业绩、服务方案四个方面,按100分制进行综合评审。
具体评审办法详见公开招选文件。
五、资格要求
(一)依法成立并具有独立法人资格(无独立法人资格的分支机构参选须由有独立法人资格的总部机构授权);
(二)具有良好的商业信誉和健全的财务会计制度;
(三)具有履行合同所必需的设备和专业技术能力;
(四)有依法缴纳税收的良好记录;
(五)参加本次招选活动前三年内,在经营活动中没有因重大违法记录而影响执业资格;
(六)具有境外证券业务承销相关牌照或资质;
(七)2023年1月1日至今,至少具有1个中资企业境外债券发行工作的全球协调人业绩;
(八)法律、行政法规规定的其他条件;
(九)本项目不接受联合体投标。
六、招选要求、时间及地点
(一)本项目通过宜宾企业阳光采购服务平台(https://ybqyygcgfwpt.com/)公开发布信息,不少于3家潜在供应商参选方可组织开标。
(二)参选报名:潜在参选人应在2026年1月22日14:00时至2026年2月2日18:00时在宜宾企业阳光采购服务平台(https://ybqyygcgfwpt.com/)上完成报名,并自行下载招选文件,方可参选。
(三)参选人提出异议截止时间:2026年2月3日9:30时,参选人提问截止时间:2026年2月3日9:30时。
(四)响应文件的递交
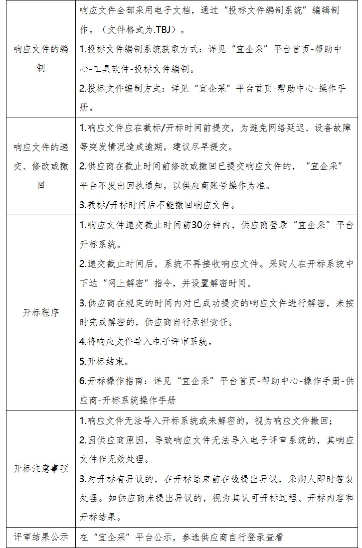
参加本项目的供应商应在2026年2月6日9:30时前通过“宜企采”线上递交经数字证书(CA)加密的响应文件(响应文件格式为.TBJ)。
(五)开标时间:2026年2月6日9:30时
(六)开标地点:宜宾国有企业管理服务有限公司招投标服务中心(四川省宜宾市叙州区赵场街道南丝绸路12号4F)。
七、参选人须知



八、评审方法
评审委员会经综合评审,确定并公布综合评分前6名为中选候选人(不足6名则按实际数量),其中综合评分排名前3名为中选人。若原中选人因放弃、不可抗力、未提交履约保证金或违法行为失去资格,由后续候选人依次替补,有2家以上(含2家)机构综合评分相等时,依次按报价得分、承销业绩得分、综合实力得分、服务方案得分排序,得分高者优先;若中选候选人无法满足替补需求时,招选人可重新招选;出现每项评分均相同的情况下,由招选人自行确定排名。
最终经评审后,有效标书数量<3家的,该项目作流标处理。
九、最高限价及付款方式
(一)最高限价
承销费:本项目年承销费率控制价为0.110%/年,承销费用=当期债券发行面值总额×发行年限×年承销费率,承销费用包含本次注册发行的所有费用或报酬等(如有),包括但不限于前往现场工作的差旅费、打印复印费、税金等费用,不含中介机构费用。
中介机构费:本项目中介机构费控制价为240万元人民币,费用包含完成本次境外债发行(含分期发行,预计不超过三期)的所有中介机构(不含会计师事务所、评级机构)的服务费用,包括但不限于前往现场工作的差旅费、打印复印费、税金等费用。
因宜宾企业阳光采购服务平台系统报价默认保留两位小数,因此承销费率无需在宜企采平台报价,仅在参选文件中按照招选文件提供的附件5开标一览表的格式报价即可,中介机构费在宜企采平台及参选文件中均须正常报价。
(二)付款方式
承销费:当期债券承销完成,发行人在收到当期债券主承销商开具的发票后支付当期承销费用,具体支付方式,中选后通过承销协议具体约定。
中介机构费:根据项目进度,按项目实际所需中介机构服务情况产生,费用及具体支付方式以签订合同为准。
十、招选结果通知
评审委员会评分后,将进行中选候选人公示,公示时间为3个工作日,公示结束并完成内部审签流程后发送中选通知书。
十一、保密责任
参选人应遵守诚信原则,未经招选人允许,不得将资料、信息提供给无关第三方或公开扩散,否则招选人有权追究法律责任。
十二、其他说明
(一)参加本次招选的服务机构自行承担参与招选的所有相关费用,宜发展集团在任何情况下均无义务和责任承担相关费用。
(二)本项目由宜发展集团监督小组全程参与本项目招选各环节的监督工作,确保公开、公平、公正实施招选工作。
(三)未尽事宜,以宜发展集团书面通知或电话告知为准。
宜宾发展控股集团有限公司
2026年1月22日

