富力地产(02777.HK):截至2025年12月31日,公司合并报表范围内债务逾期本金合计368.1亿元
久期财经讯,1月28日,广州富力地产股份有限公司(简称“富力地产”,02777.HK)发布关于债务逾期的公告。
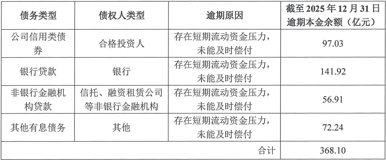
截至2025年12月31日,广州富力地产股份有限公司(以下简称“本公司”)合并报表范围内存在逾期金额达到1000万元的有息债务,情况如下:

本公司及部分子公司因存在流动资金压力,部分债项正在积极与相关债权人沟通,关注债权人的关切点,制定和落实解决方案,持续推进逾期债务的化解工作。

