绿城房地产集团:“26绿城地产MTN001”实际发行金额10亿元,利率为2.90%
久期财经讯,1月28日,绿城房地产集团有限公司(简称“绿城房地产集团”)发布2026年度第一期中期票据(简称“26绿城地产MTN001”)发行情况公告。
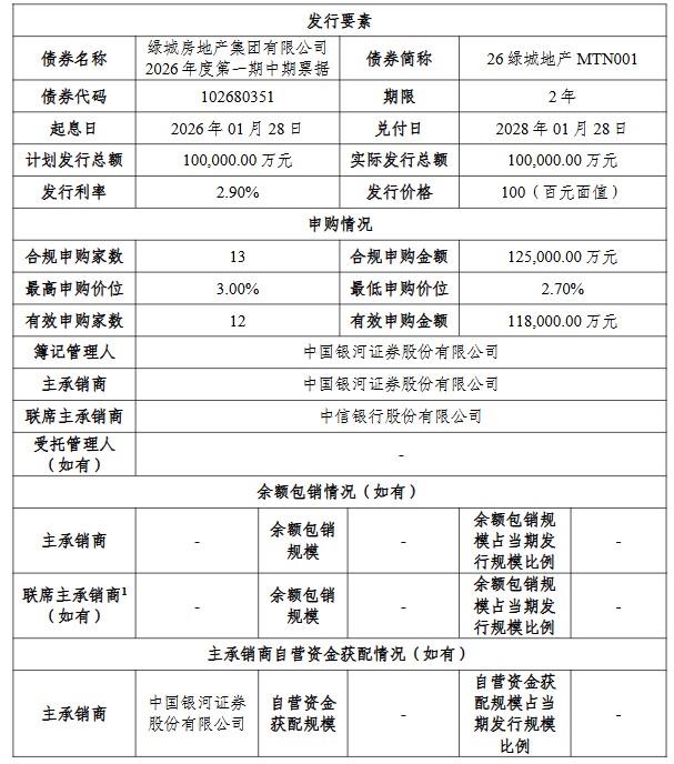
一、发行申购情况
绿城房地产集团有限公司于2026年1月27日发行了26绿城地产MTN001,现将发行申购、配售、分销情况公告如下:


二、募集资金用途
发行人将加强募集资金管控,严格按照约定用途使用募集资金,募集资金用途不违反国家相关产业政策和法律规定。发行人本次中期票据注册额度为80亿元,本期中期票据基础发行规模为0亿元,发行金额上限为10亿元,实际发行金额10亿元,其中不超过3.566亿元拟用于置换偿还到期债务融资工具本息的自有资金,不超过0.834亿元用于偿还债务融资工具利息,不超过5.60亿元用于项目建设。

