香港金管局:央行将于2月25日在港投标发行合计500亿人民币央行票据
久期财经讯,2月13日,香港金管局公告称,中国人民银行将会透过香港金融管理局的债务工具中央结算系统发行人民币央行票据。
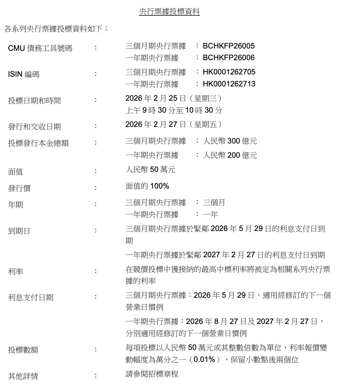
中国人民银行(“央行”)宣布,央行三个月期和一年期人民币央行票据(“央行票据”)将于2026年2月25日(星期三)进行投标,并于2026年2月27日(星期五)交收。
总值人民币300亿元的三个月期人民币央行票据和人民币200亿元的一年期人民币央行票据可供合资格的债务工具中央结算系统(“中央结算系统”)(CMU)成员以利率为标的,通过中央结算系统债券投标平台进行竞价投标。每一系列央行票据将以面值发行。三个月期人民币央行票据于或最接近2026年5月29日的利息支付日到期。一年期人民币央行票据于或最接近2027年2月27日的利息支付日到期。每一系列央行票据利率为该系列央行票据竞价投标确定的单一年息发行利率(即该系列投标中获接纳的最高中标利率)。三个月期央行票据利息于2026年5月29日派息,一年期央行票据于2026年8月27日及2027年2月27日各派息一次,分别适用经修订的下一个营业日惯例。
投标资料如下:


