中金:行业长期增速下行背景下,房地产主体分化加剧
本文来自微信公众号“中金固定收益研究”,作者王瑞娟 、雷文斓等。本文观点仅代表作者观点,不代表久期财经立场。
目前销售、融资和到期状况对房企未来信用风险判断和债券二级市场价格走势影响较大,基于这几类分析,本文对目前境内外债券存量大、主要的中金评级投机级发行人的信用资质进行跟踪。考虑到境内外公司关联程度高,结合上市和债券发行情况,我们选取了数据可得的最大一层主体作为研究对象,涉及大部分民企和少部分国企,共涵盖了62家主体,进行中金评级排序,并对每家主体进行了单独跟踪。
摘要
当前房地产债券风险判断
从经营层面,房地产行业长期增速下行、盈利空间缩窄,政策端房地产调控长效机制推进,对房地产行业销售产生了较大负面影响,且区域分化加剧。融资方面,近年来房地产行业融资政策针对性收紧,今年开始各个融资渠道都有明显收缩,表现为房地产开发资金增速回落,其中国内贷款同比下降,此外境内债券自2020年8月至2021年10月累计净回笼资金超过2400亿元,美元债2021年以来净融资仅21.3亿美元,信托净融资2021年以来持续为负且负值扩大、累计净回笼资金接近1600亿元。同时,房地产二级市场价格走低、负面评级事件增多,反过来进一步约束房地产企业一级融资。在整体销售回落、行业融资不佳和流动性趋紧背景下,房企普遍倾向于减少拿地来控制资金流出,土地市场热度明显下降,而这又会约束房企未来土储充足率和潜在竞争力。
在房地产销量和土地市场热度回落后,目前政策面开始出现一定缓和,不过仍未转变长效机制,信用风险暴露引发再融资收紧,房地产行业短期内仍处于风险释放阶段。
房地产行业重点主体分档
综合前文分析,目前销售、融资和到期状况对房企未来信用风险判断和债券二级市场价格走势影响较大,基于这几类分析,我们对目前境内外债券存量大、主要的中金评级投机级发行人的信用资质进行跟踪。考虑到境内外公司关联程度高,结合上市和债券发行情况,我们选取了数据可得的最大一层作为研究对象,涉及大部分民企和少部分国企,共涵盖了62家主体,进行中金评级排序,并对每家主体进行了单独跟踪。评级分布如下,具体公司信用资质点评和风险点详见正文:
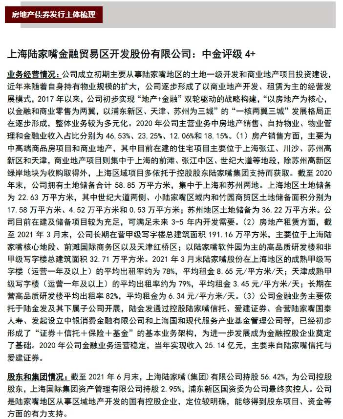
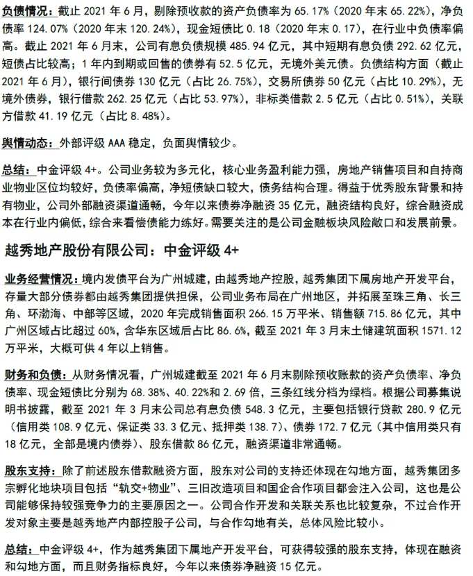
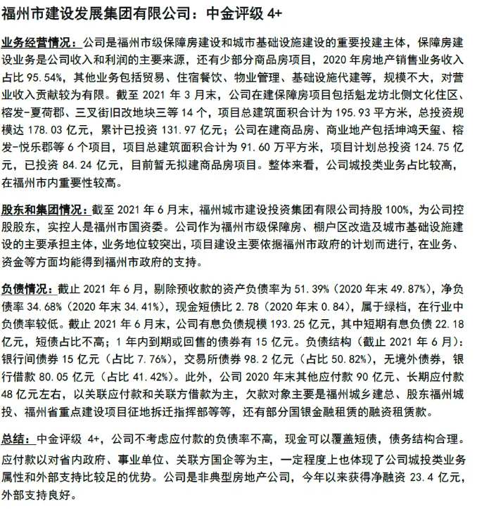
中金评级4+:上海陆家嘴金融贸易区开发股份有限公司、越秀地产股份有限公司、福州市建设发展集团有限公司、龙湖集团控股有限公司、金地(集团)股份有限公司、金融街控股股份有限公司、远洋集团控股有限公司、碧桂园控股有限公司
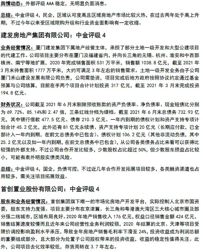
中金评级4:绿城中国控股有限公司、北京首都开发股份有限公司、杭州滨江房产集团股份有限公司、建发房地产集团有限公司、首创置业股份有限公司、北京城建投资发展股份有限公司
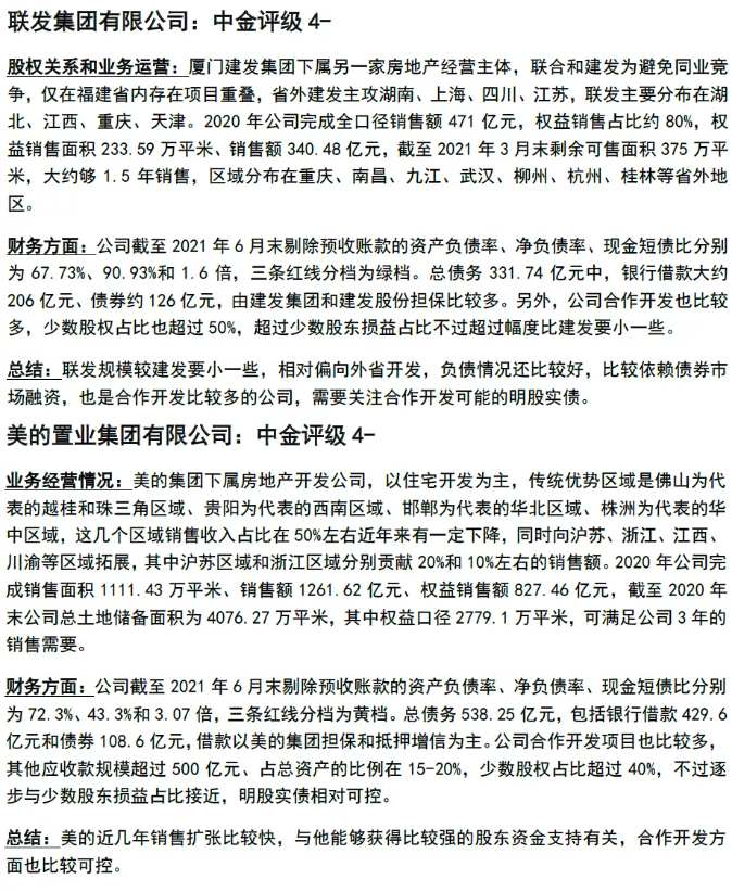
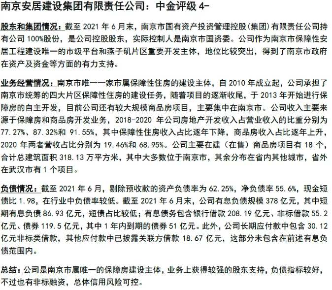
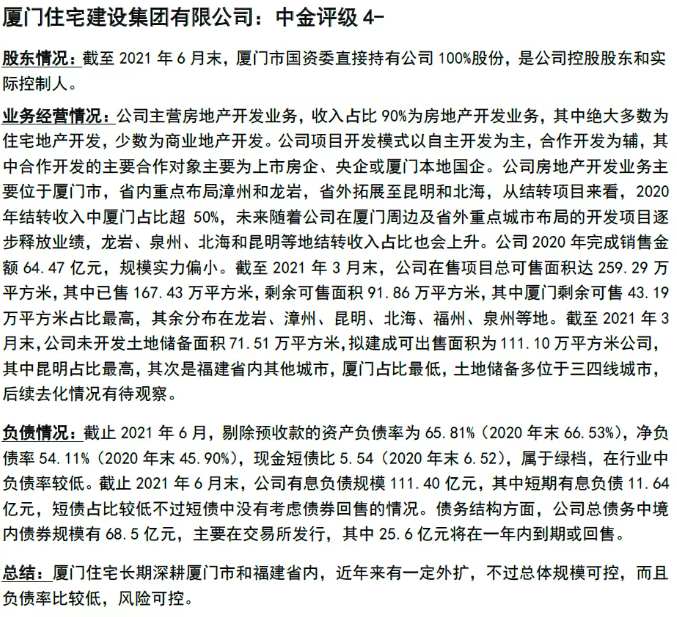
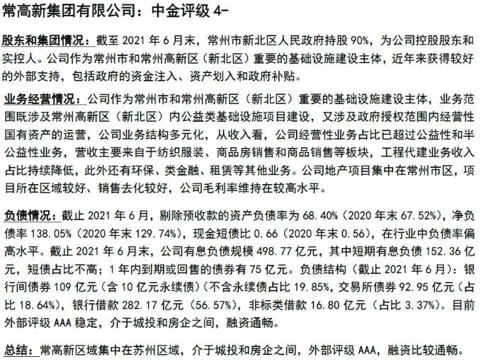
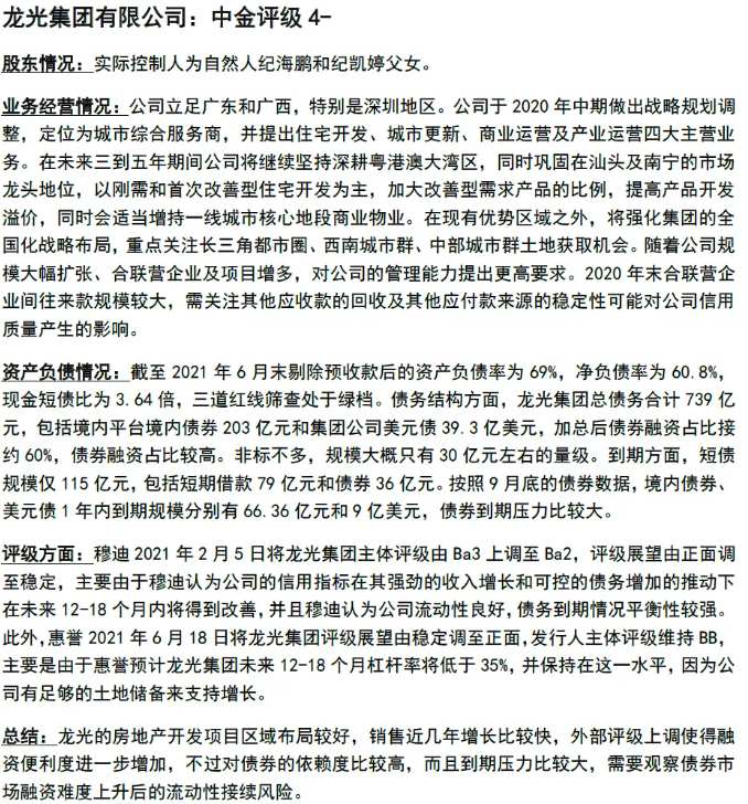
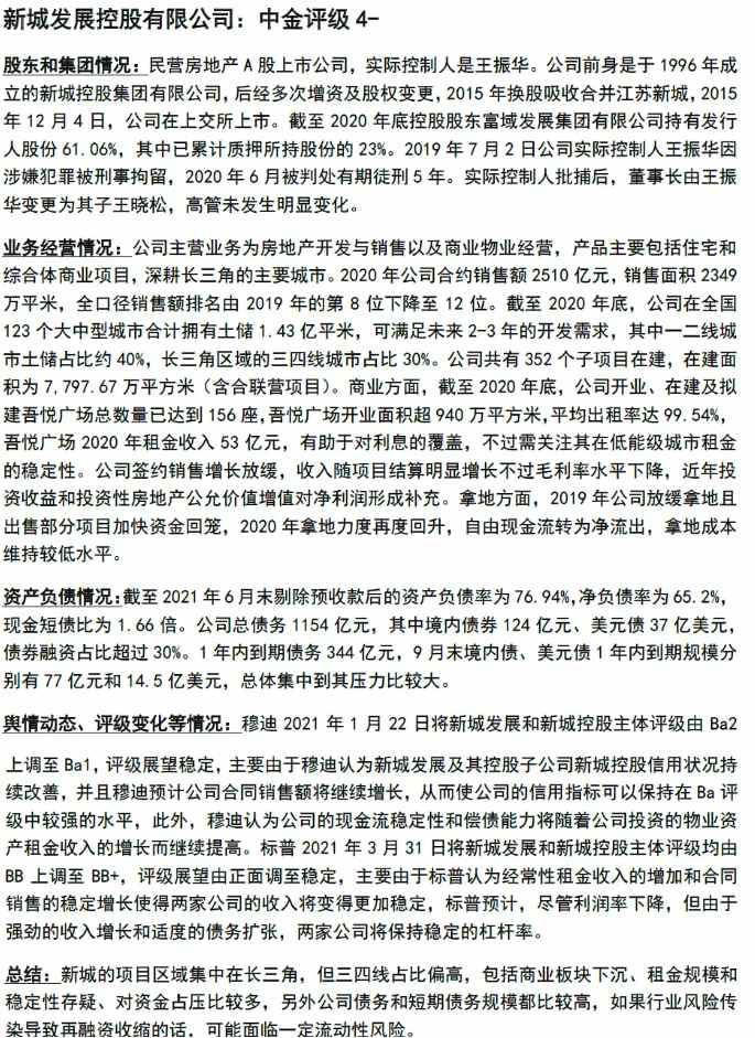
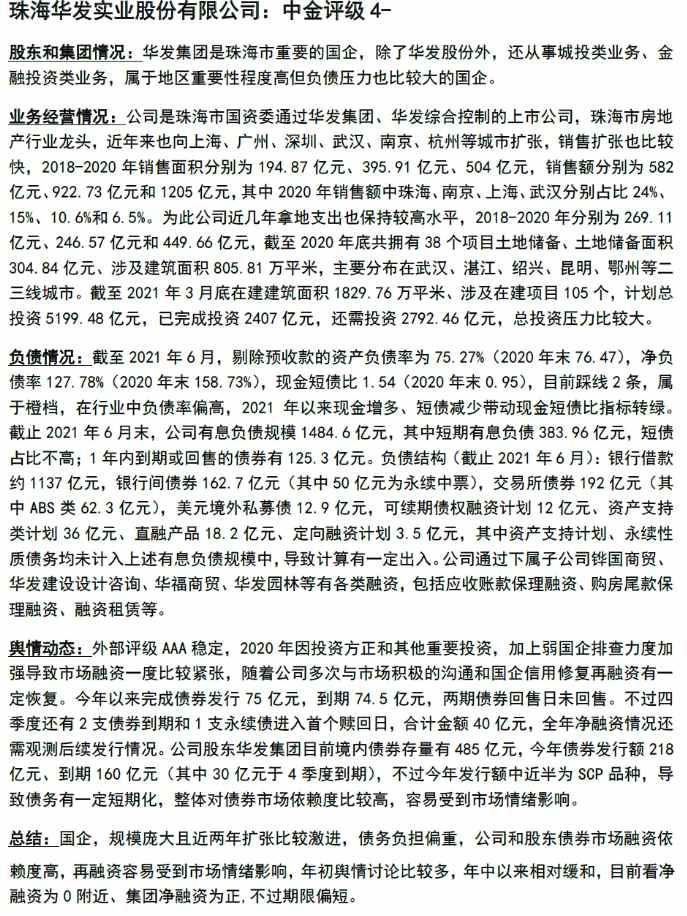
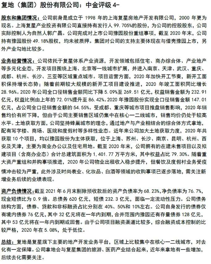
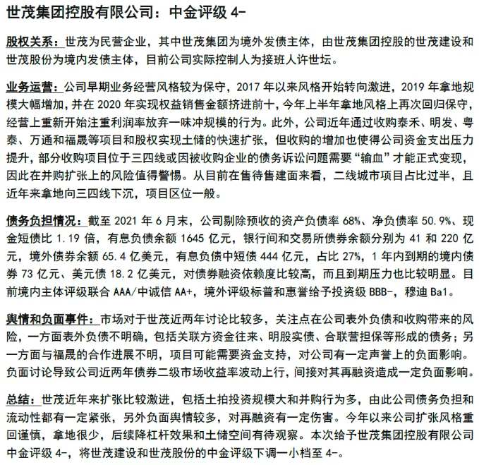
中金评级4-:联发集团有限公司、美的置业集团有限公司、南京安居建设集团有限责任公司、厦门住宅建设集团有限公司、光明房地产集团股份有限公司、常高新集团有限公司、龙光集团有限公司、旭辉控股(集团)有限公司、新城发展控股有限公司、珠海华发实业股份有限公司、大华(集团)有限公司、复地(集团)股份有限公司、世茂集团控股有限公司、金科地产集团股份有限公司
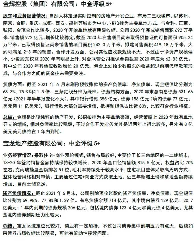
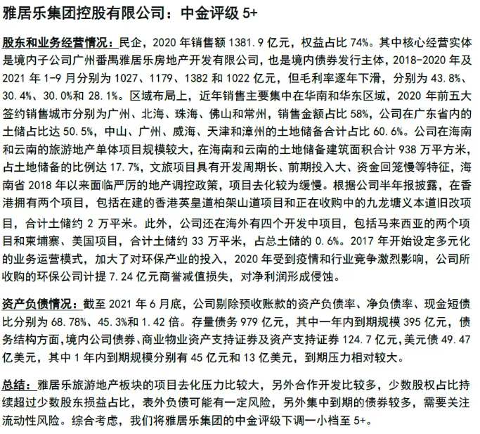
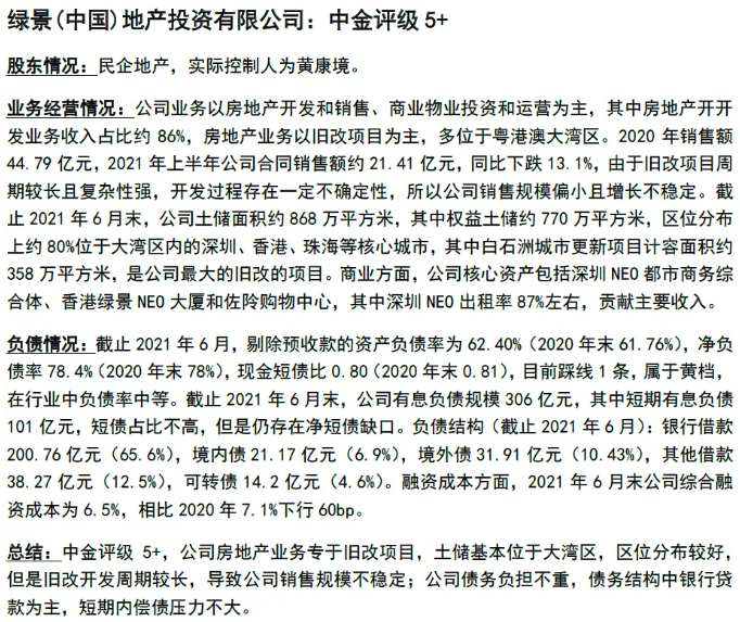
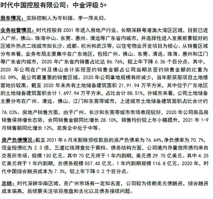
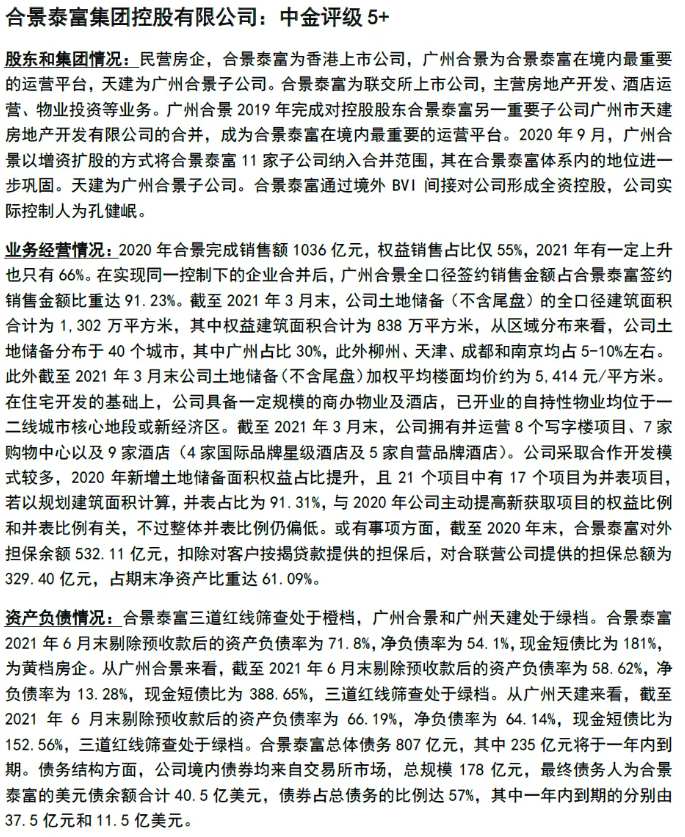
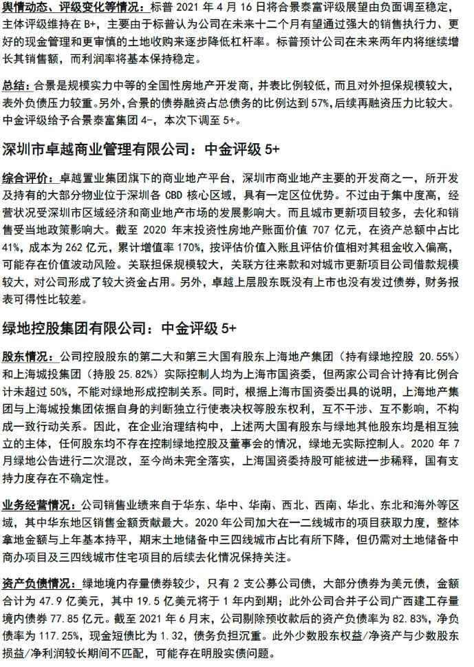
中金评级5+:厦门经济特区房地产开发集团有限公司、金辉控股(集团)有限公司、宝龙地产控股有限公司、瑞安房地产有限公司、雅居乐集团控股有限公司、融创中国控股有限公司、中骏集团控股有限公司、绿景(中国)地产投资有限公司、时代中国控股有限公司、合景泰富集团控股有限公司、深圳市卓越商业管理有限公司、绿地控股集团有限公司、正荣地产集团有限公司
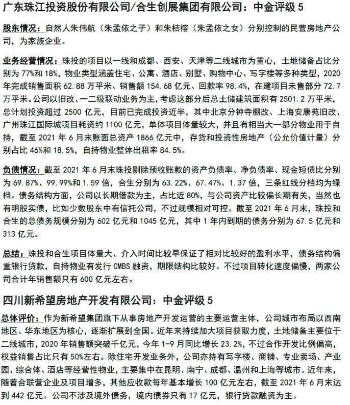
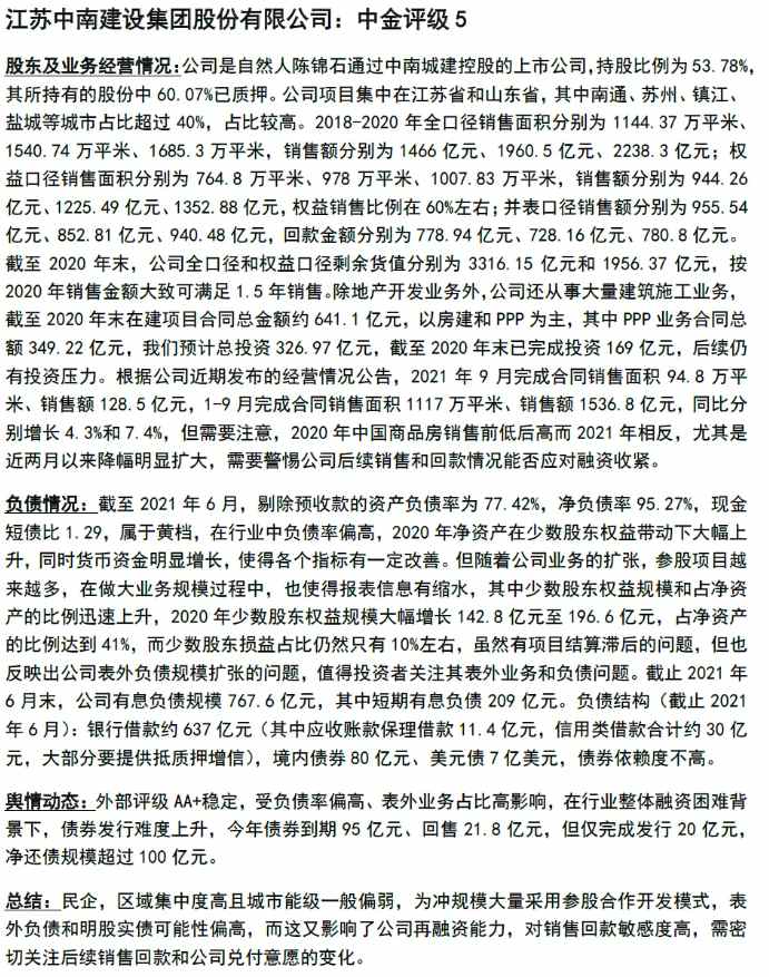
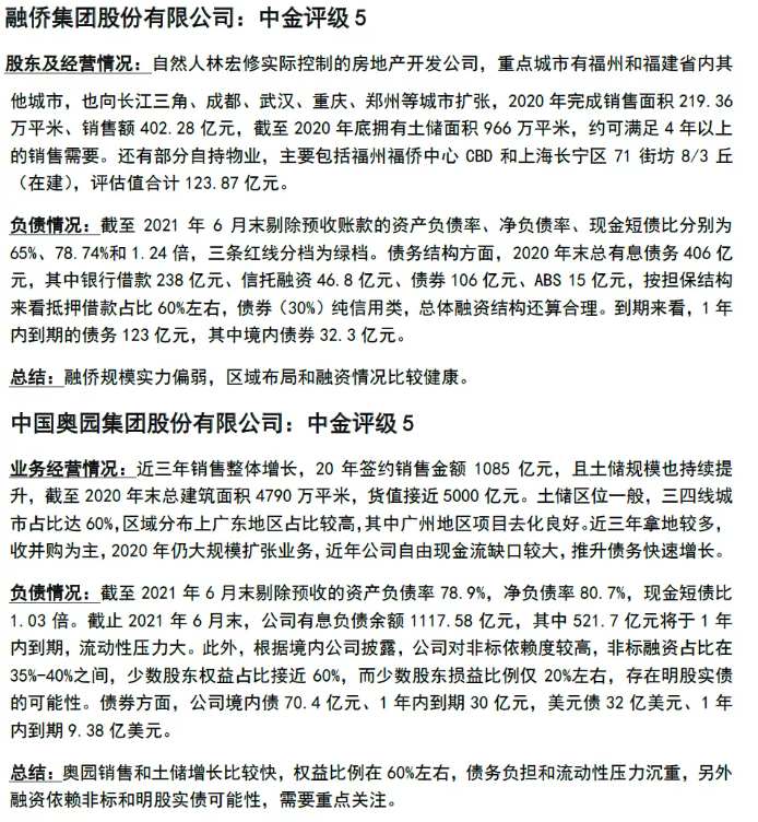
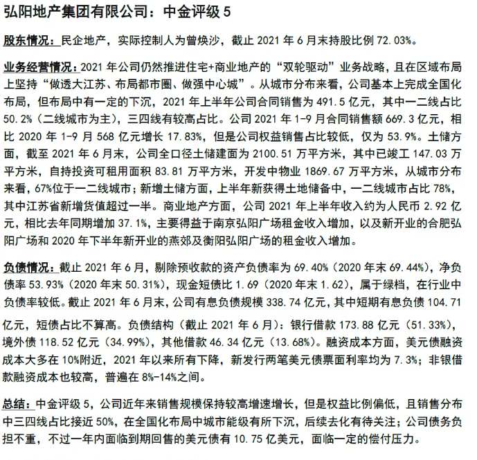
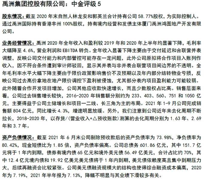
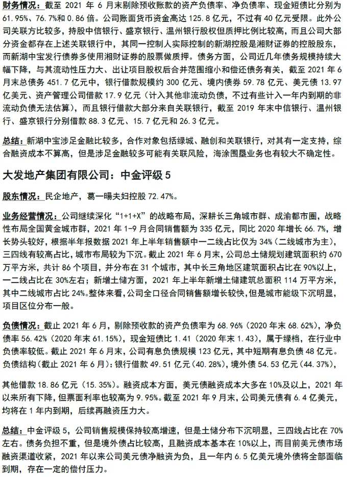
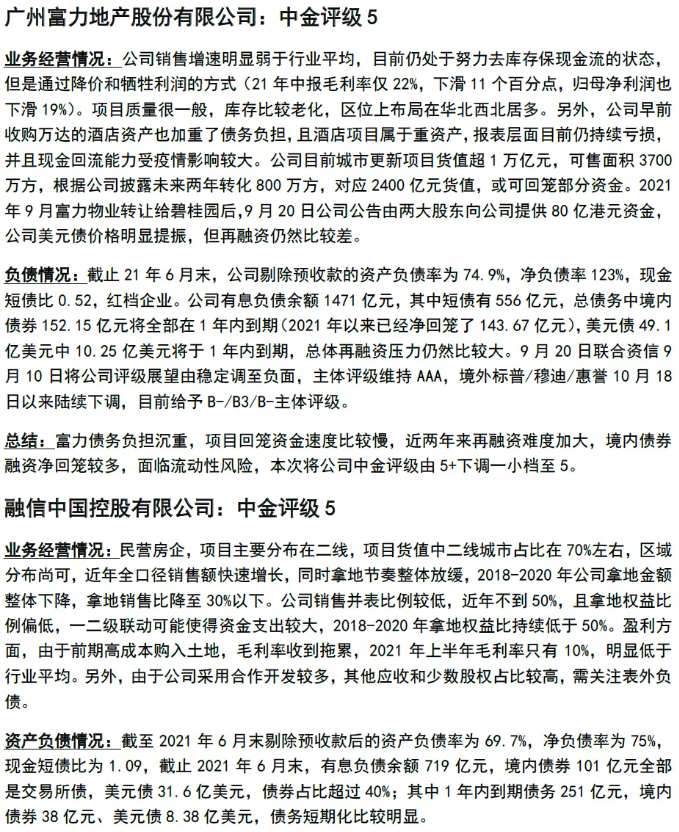
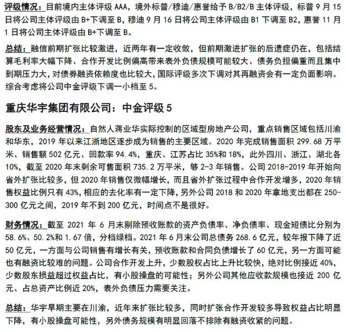
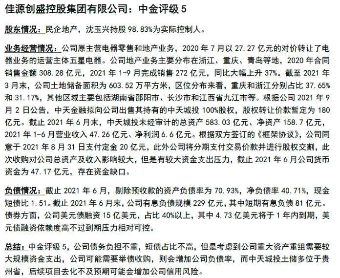
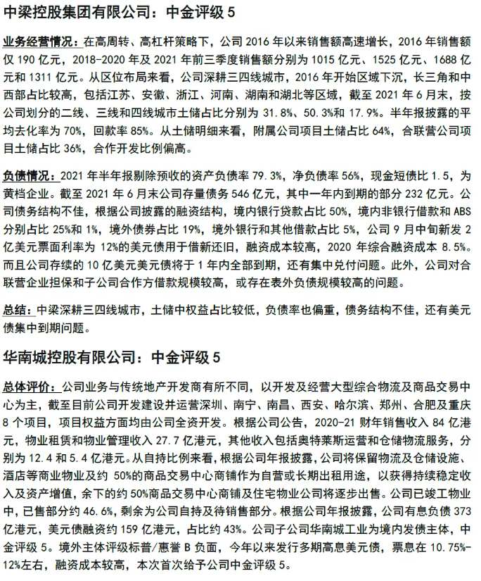
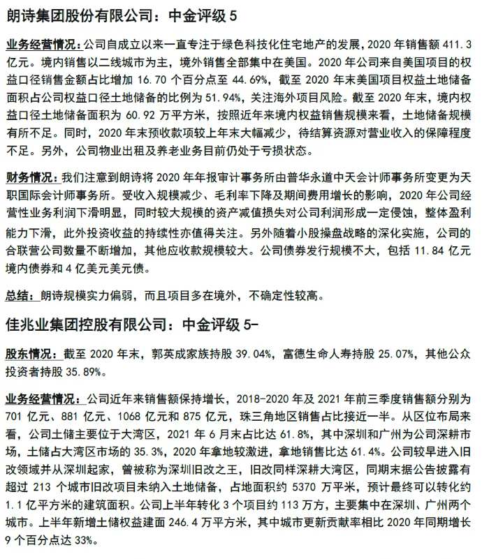
中金评级5:广东珠江投资股份有限公司/合生创展集团有限公司、四川新希望房地产开发有限公司、江苏中南建设集团股份有限公司、融侨集团股份有限公司、中国奥园集团股份有限公司、弘阳地产集团有限公司、禹洲集团控股有限公司、新湖中宝股份有限公司、大发地产集团有限公司、广州富力地产股份有限公司、融信中国控股有限公司、重庆华宇集团有限公司、佳源创盛控股集团有限公司、中梁控股集团有限公司、华南城控股有限公司、朗诗集团股份有限公司
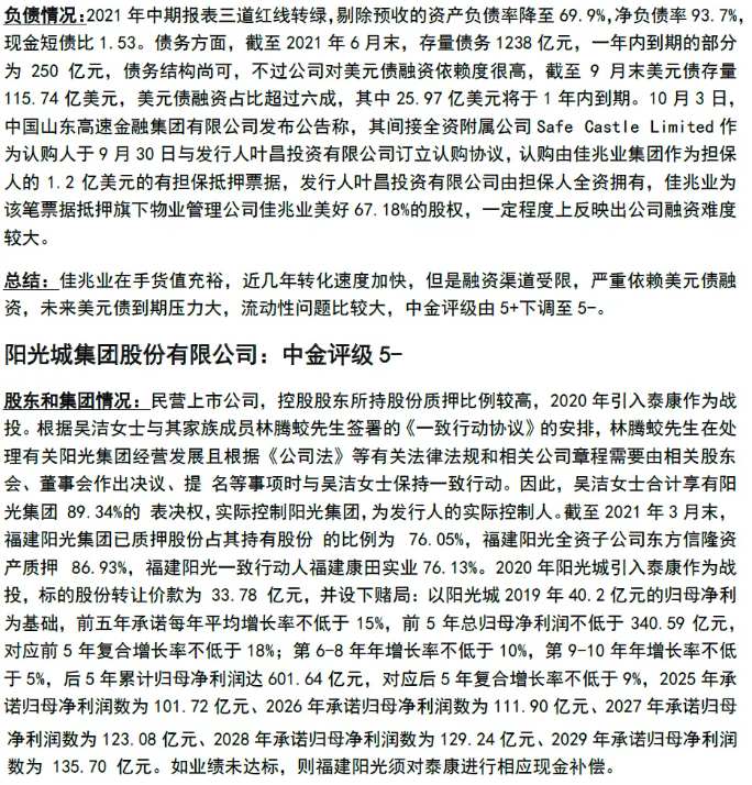
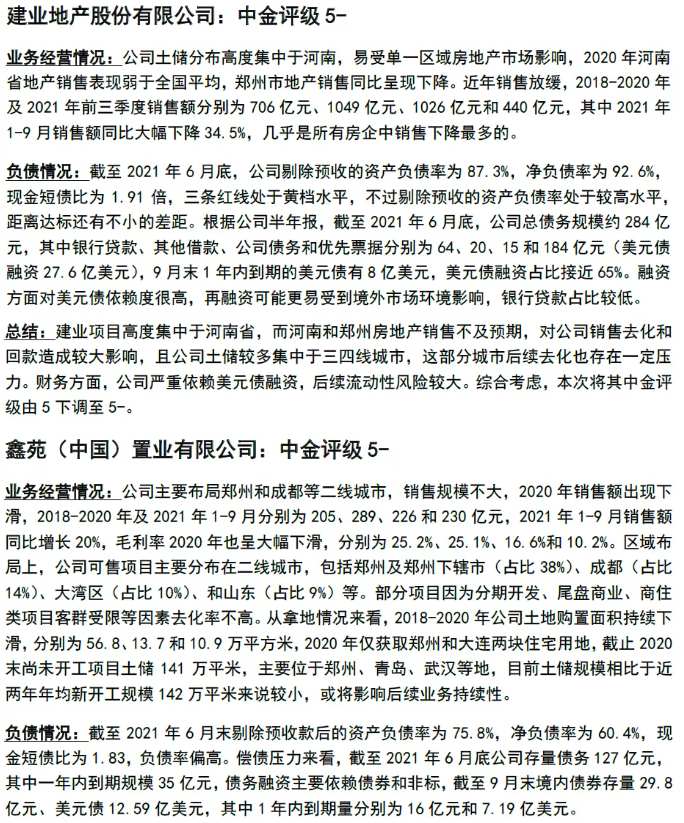
中金评级5-:佳兆业集团控股有限公司、阳光城集团股份有限公司、建业地产股份有限公司、鑫苑(中国)置业有限公司
正文
当前房地产债券风险判断
房地产行业经营状况
房地产行业长期增速下行,盈利空间缩窄,政策端房地产调控长效机制推进,抑制行业短期表现,且区域分化加剧。房地产行业是典型的周期性行业,既有经济、人口、城镇化速度等长期因素决定的长周期,还有政策调控、货币条件、居民购房意愿等决定的短周期。长周期看,宏观经济增速放缓、人口抚养比2012年触底反弹逐步向老龄化社会发展、城镇化速度放缓,行业进入长期增速下行、盈利空间回落的“白银时代”阶段,这也是2020年房企报表盈利总体回落的主要原因。短周期来看,2016年12月政治局会议首次提出建立房地产调控长效机制,此后总体调控稳定偏紧,具体执行角度采取因城施策方案,2020年5月以来部分城市房价和成交量均大幅上涨,热点城市普遍执行限购升级、限价、限售、限贷、摇号、二手房过户指导价、房地产按揭贷款利率上调等多措并举,严控房价涨幅。随着调控的深入,全国商品房销量从今年7月开始拐头向下,同比下跌且扩大,根据统计局数据,9月全国商品房销售面积、销售额分别同比下降13.2%和15.8%,1-9月累计同比增速下降至11.3%和16.6%。根据中国指数研究院数据统计的70城商品房销售数据显示,三四线城市销售表现最弱,一线城市最强;按产业集群区分的区域销售分化更加明显,以长三角、珠三角和中西部省会城市表现最好,东三省普遍回调,中部非省会城市相对承压。
房地产行业融资状况
近年来房地产行业融资针对性收紧,今年开始各个融资渠道都有明显收缩。房地产具备金融属性,无论是开发还是销售过程中都有杠杆效应,因此我国房地产行业融资一直以来受到严格管控。近年来,配合房地产长效调控机制推进,融资端的管控更为严格,各个渠道都有收紧:其一,银行贷款流入房地产企业的以开发贷为主,这部分资金最为便宜,但银行发放开发贷额度有限,获取开发贷需要满足严格的“二三四”条件,只能在项目已缴纳土地款、获得四证之后才能进入,而且大部分需要用款项目在建工程抵押,房企需偿还开发贷并办理解抵押手续后方可进行销售,2020年底出台银行类金融机构房地产贷款集中度管理制度,开发贷额度有上限后,房企获得这部分融资更为困难。根据统计局数据,房地产开发资金来源中国内贷款自今年3月开始同比下降且降幅扩大,1-9月同比下降8.4%。其二,境内债券融资在2015年大扩容后,2017年开始控制,2020年8月央行推出“三线四档”原则,境内债券严格遵循“借新还旧”原则,而且随着市场风险偏好回落和个体分化加剧,部分弱资质主体发债困难度上升,从2020年8月以来境内债券净融资几乎持续为负,至今净回笼资金超过2400亿元。其三,美元债市场融资期限长、额度相对宽松,而房企能够承受的融资成本高,中资房地产美元债近几年供需两旺,规模迅速崛起。不过今年以来主体风险释放,部分民企地产信用风险暴露,市场信心迅速下降,中资美元债净融资也多呈现负值,1-10月仅1月和5月净融资为正,累计净融资仅21.3亿美元。其四,信托融资自2019年7月起不得新增,但2020年仍有近2000亿元的房地产信托净融资,今年以来政策继续施压,加上信托项目风险暴露、部分信托公司处置风险为主压缩了新发项目,使得房地产信托净融资持续为负,1-10月净回笼资金1592亿元,且边际上9月以来单月净回笼资金量上升到300亿元量级,较此前回笼规模有明显上升。
图表1:房地产销售面积、销售额和累计同比、单月同比走势

资料来源:统计局,万得资讯,中金公司研究部
图表2:房地产近三年各个渠道净融资情况

资料来源:万得资讯,彭博,用益信托网,中金公司研究部
债券二级市场价格走低和负面评级事件增多。在行业经营和融资状况较差的背景下,今年以来房地产债券收益率上升,境内各个评级剔除个券样本影响后的可比样本利差波动走扩,个券层面流动性压力较大的房企二级市场成交价格走低,美元债方面高收益板块回报率较低。同时,外部负面评级事件增多,根据我们统计,2021年以来境内外房地产债券负面评级行动分别有53次、103次,显著超过2020年同期的19次和35次,而且今年的负面评级行动高度集中在9-10月。负面评级行动一方面会使得相关主体债券二级市场收益率上升,抬高再融资成本,另一方面会使得部分机构有被动出库压力,从而使得相关主体一级融资难度上升,限制其再融资空间。
图表3:房地产境内外债券近两年负面评级行动统计

资料来源:万得资讯,中金公司研究部
在行业融资较差和流动性趋紧影响下,房企普遍倾向于减少拿地来控制资金流出,土地市场热度明显下降。去年房地产销售火热和一线城市供地增加推动土地市场热度上升,土地溢价率快速攀升,全年300城市土地成交额同比增长超过20%。今年2月22个重点城市开始施行土地“两集中”拍卖制度,但首轮土拍结果溢价率仍然比较高,热门城市的热门地块多达到溢价上限,还进入多轮竞配建、竞自持、摇号等阶段。但随着销售走弱,7月以来土地市场热度也明显下降,加上重点城市二轮土拍延迟,7-8月300城土地成交额同比均大幅下降50%以上。重点城市二轮土拍溢价率上限下修到15%,9-10月陆续组织了出让活动,结果显示最终成交溢价率大幅下降、流拍率上升,9月300城土地成交溢价率仅4%,在二轮土拍开展加持下300城土地成交额同比也仅增长了3.5%,三四线城市大幅下降41.6%,土地成交额累计同比下降2.7%,而且二轮土拍参与房企以央企和区域性国企为主,民营企业参与意愿偏低。
房地产行业展望
融资受限,依赖物业销售资金回笼难度提升后,房企资金面压力上升。房地产企业资金流入主要来自销售回款、各个渠道融资,在两方面资金都开始回落而债务进入集中兑付期时,资金面压力会迅速上升,这其中区域布局不佳、融资渠道不通畅、项目回款和债务到期管理较差的公司就会出现流动性危机,极端情况下,企业为对抗流动性危机出售资产回笼资金又可能导致企业资产变现价值缩水,引发由流动性危机转变为真实的资产偿债危机。
政策面有一定缓和,不过仍未转变长效机制,信用风险暴露引发再融资收紧,房地产行业短期内仍处于风险释放阶段。在房地产销量和土地市场热度回落后,目前政策面开始出现一定缓和。包括9月29日央行、银保监、住建部联合24家银行召开房地产金融座谈会[1],要求金融机构维护房地产市场的平稳健康发展,维护住房消费者合法权益。10月15日央行金融市场司司长邹澜答记者关于房地产行业相关问题中提到[2],“三线四档”融资管理规则并不等同于银行不得给“红档”企业发放开发贷款,只是有息负债余额不新增。此外,地方政府也有小范围宽松政策,包括哈尔滨市降低土地增值税预征率、人才和新市民购房补贴,东莞下调二手房交易个人所得税税率等。不过政策面仍然在强调坚持“房住不炒”和“房地产调控长效机制”,银行在保障购房者合理信贷需求过程中仍需满足房地产贷款集中度管理和控制按揭贷款风险,可释放空间有限;加上居民购房意愿受到销售回落、期房交付以及房地产税出台后对于房价是否会有影响的担忧制约;地方政策范围有限且放松未涉及根本调控手段,总体上对于市场的提振效果仍然有待观察。而在销售短期难以快速反弹的背景下,房企信用风险暴露叠加二级市场收益率走高、负面评级行动持续,房企再融资难度会继续上升,会使得相关债券拐点来得更晚一些。
房地产行业重点主体分档
主体分析分档逻辑
综合前文分析,目前房地产行业总体面临销售回落、区域分化、融资收紧等问题,主体层面销售金额、销售回款、物业区域分布决定企业经营现金流,融资结构、今年以来净融资状况、综合融资成本、未来一年内到期压力决定企业筹资现金流,另外房企合作开发项目负面舆情和股东、公司治理也会影响企业的融资能力,综合影响企业偿债能力。基于此,站在当前时点上,我们对房企的评价更多考虑融资层面的变化,结合销售和拿地状况给予企业评级。
主体分档结果
本专题对主要的房地产企业进行了跟踪,具体企业选取上,在目前上市或者债券发行人中选取最大的一层作为研究对象,涉及大部分民企和少部分国企,在对经营和财务状况进行整体分析基础上,结合今年以来再融资状况和到期压力的考察,出具中金评级结果如图表4,后文将对每家主体进行单独跟踪。
图表4:主要房企各类指标和评级结果

资料来源:中国指数研究院,wind,彭博,中金公司研究部





















































图表5:主要财务指标

资料来源:万得资讯,中金公司研究部
图表6:主要财务指标

资料来源:万得资讯,中金公司研究部
图表7:主要财务指标

资料来源:万得资讯,中金公司研究部
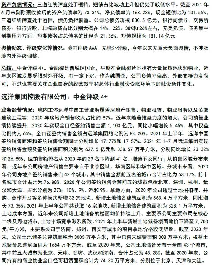
图表8:主要财务指标

资料来源:万得资讯,中金公司研究部
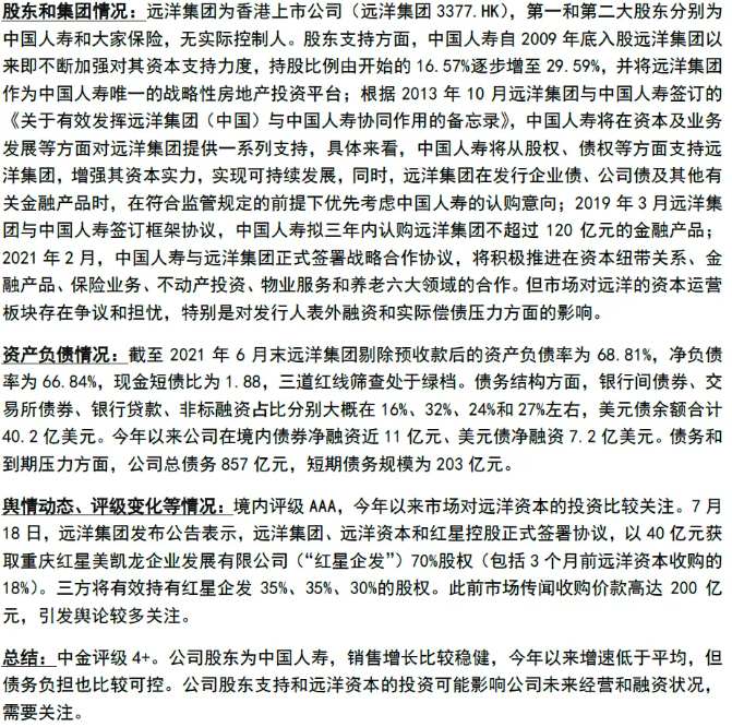
图表9:主要财务指标

资料来源:万得资讯,中金公司研究部
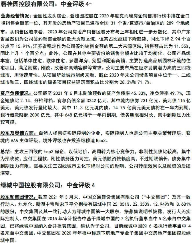
图表10:主要财务指标

资料来源:万得资讯,中金公司研究部
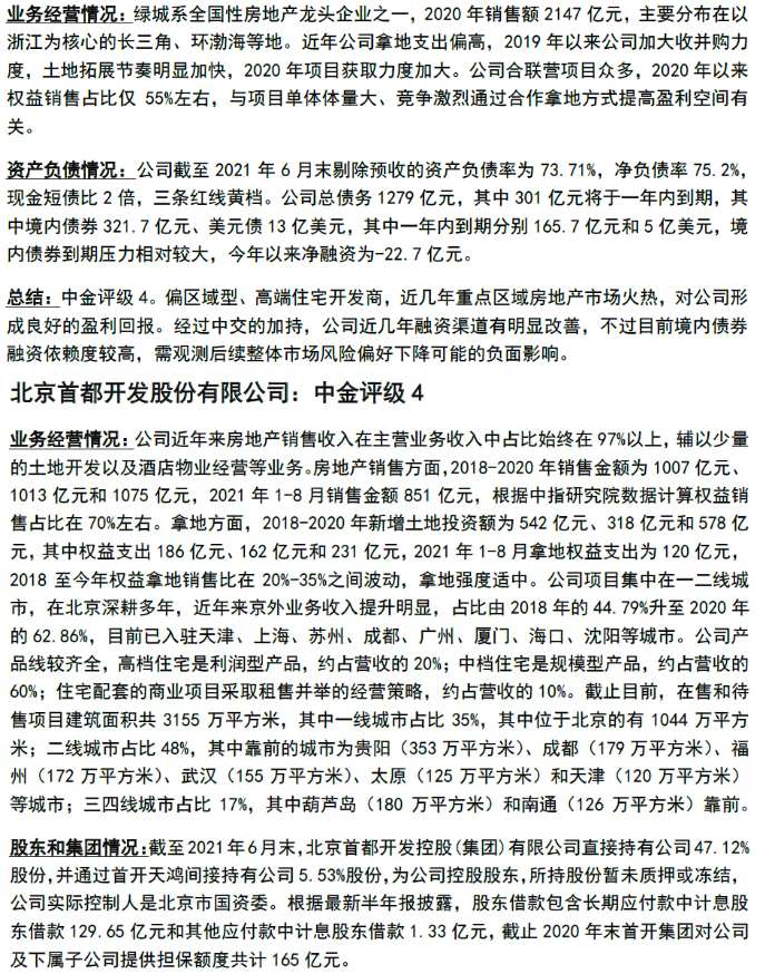
图表11:主要财务指标

资料来源:万得资讯,中金公司研究部
图表12:主要财务指标

资料来源:万得资讯,中金公司研究部
图表13:主要财务指标

资料来源:万得资讯,中金公司研究部
图表14:主要财务指标

资料来源:万得资讯,中金公司研究部
图表15:主要财务指标

资料来源:万得资讯,中金公司研究部

