海通:美国通胀再超预期,上周中资美元债下跌
本文来自微信公众号“珮珊债券研究”,作者:姜珮珊、藏多。
投资要点:
密歇根大学消费者信心指数高于预期。美国9月NFIB小型企业信心指数为92.1,预期91.6,前值91.8;美国10月密歇根大学消费者信心指数初值59.8,为2022年4月以来新高,预期59,前值58.6;亚特兰大联储GDPNow模型预计美国第三季度GDP增速为2.81%。
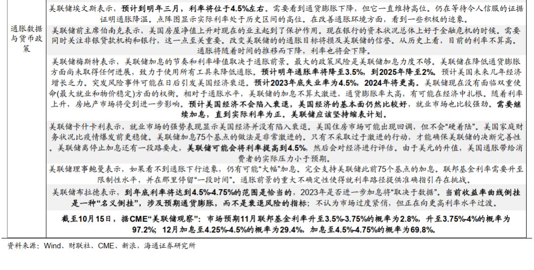
美国通胀再超预期,市场预期11月加息75BP概率超9成。美国9月未季调CPI同比升8.2%,预期升8.1%,前值升8.3%;未季调核心CPI同比升6.6%,创1982年8月以来新高,预期6.5%,前值6.3%;9月PPI同比升8.5%,预期升8.4%,前值升8.7%;美联储布拉德表示,到年底利率将达到4.5%-4.75%的范围是恰当的;美联储埃文斯表示,预计到明年三月,利率将位于4.5%左右;美联储梅斯特表示,最大的政策风险是美联储加息力度不够,美联储在降低通货膨胀方面尚未取得任何进展,预计明年通胀率将降至3.5%,到2025年降至2%;截至10月15日,据CME“美联储观察”:市场预期11月联邦基金利率升至3.5%-3.75%的概率为2.8%,升至3.75%-4%的概率为97.2%;12月加息至4.25%-4.5%的概率为29.4%,加息至4.5%-4.75%的概率为69.8%。
美国。主权债:美债下跌。22/10/7-22/10/14,2Y美债利率上行18bp至4.48%,10Y美债利率上行11bp至4.0%;10Y-2Y美债利差倒挂幅度由10月7日的41bp走阔至48bp。信用债:高收益债指数下跌。
欧洲。主权债:法国、德国债市下跌,长短端利率均上行;英国债市分化,短端利率下行,长端利率上行。信用债:投资级债券指数和高收益债指数均下跌。
亚洲。主权债:韩国债市分化,短端利率下行,长端利率上行;日本、新加坡债市下跌,长短端利率均上行;中国债市上涨,长短端利率均下行。信用债:中债信用债总指数和日本公司债指数上涨,新兴国家(除日本)非投资级指数下跌。
新兴市场。主权债:南非、印度、土耳其债市下跌,长短端利率均上行;墨西哥短端利率上行;巴基斯坦长端利率上行;俄罗斯债市分化,短端利率上行,长端利率下行;巴西、印尼债市分化,短端利率下行,长端利率上行。信用债:投资级非主权债指数和高收益债指数均下跌。
中资美元债:投资级收益率平均上行,投机级价格平均下跌。投资级中资美元债收益率平均上行18.4BP,投机级中资美元债价格平均下跌4.11%。
1.主权债和信用债市场周度观察

2.各市场经济数据周度观察




3.中资美元债周度观察
3.1中资美元债:投资级收益率平均上行,投机级价格平均下跌
上周投资级中资美元债收益率平均上行。根据我们的样本库,10月14日投资级中资美元债(非金融债)收益率与10月7日相比平均上行18.4BP。具体来看,3年期及以下债券收益率平均上行18.9BP,3-5年期债券收益率平均上行14.7BP,7年期及以上期限的债券收益率平均上行19.75BP。




上周投机级中资美元债价格平均下跌4.11%。具体来看,投机级中资美元债发行人的价格平均下跌。价格上涨幅度最大的发行人为正荣地产,价格下跌幅度最大的发行人为中骏集团控股。




3.2 新兴市场美元债发行情况


