武汉葛化集团发布境外债发行全球协调人选取项目中标候选人公示
作者:祖木拉
2025-10-14 10:09
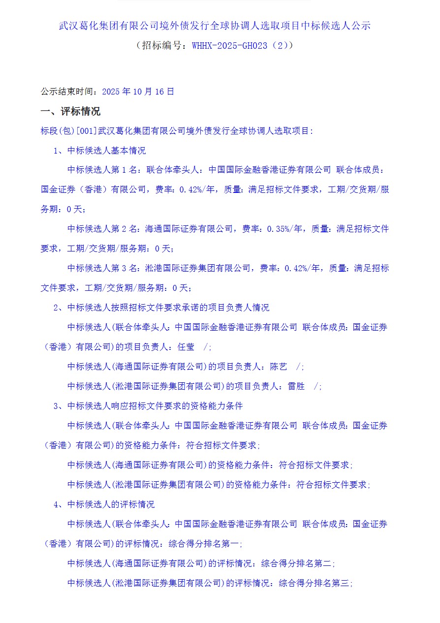
久期财经讯,10月13日,武汉葛化集团有限公司(简称“武汉葛化集团”)发布境外债发行全球协调人选取项目中标候选人公示。
具体公告如下:




