香港金管局:重开5年期及15年期港元特区政府机构债券将于12月3日进行投标
作者:黄嘉茵
2025-11-28 09:22
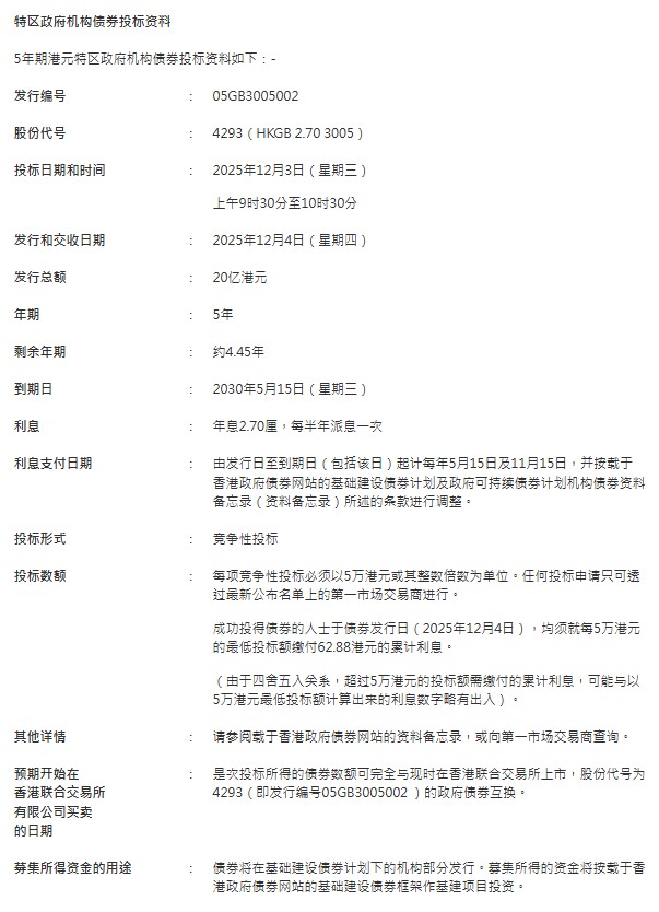
久期财经讯,11月27日,香港金融管理局(金管局)以香港特别行政区政府(特区政府)代表身分于11月27日公布,重开在基础建设债券计划下推出的5年期港元特区政府机构债券(债券)(发行编号05GB3005002),作5年期债券供投标;重开在基础建设债券计划下推出的15年期港元特区政府机构债券(债券)(发行编号15GB3912001),作15年期债券供投标。该批重开债券将于2025年12月3日(星期三)进行投标,并于2025年12月4日(星期四)交收。
透过是次重开债券,将有额外20亿港元的未到期5年期债券(发行编号05GB3005002)供投标。该批债券将于2030年5月15日期满,利率为年息2.70厘,每半年派息一次。该批债券于2025年11月27日的指示价格为101.36,年化收益率则为2.392%。
透过是次重开债券,将有额外5亿港元的未到期15年期债券(发行编号15GB3912001)供投标。该批债券将于2039年12月5日期满,利率为年息3.75厘,每半年派息一次。该批债券于2025年11月27日的指示价格为105.73,年化收益率则为3.265%。
投标资料如下:



