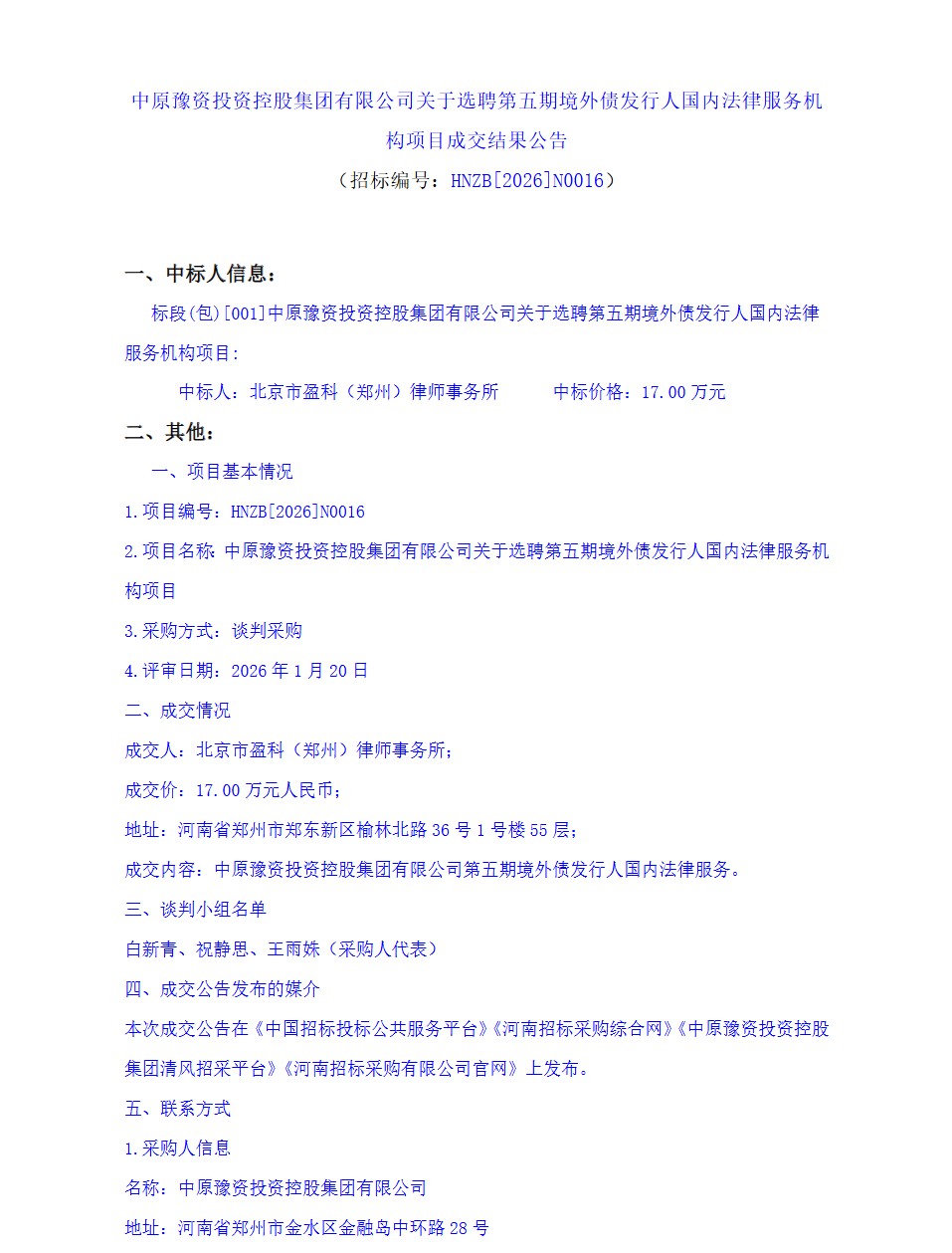
豫资控股集团发布关于选聘境外债发行人国内法律服务机构项目成交结果公告
作者:祖木拉
2026-01-30 10:37
久期财经讯,1月29日,中原豫资投资控股集团有限公司(简称“豫资控股集团”)发布关于选聘第五期境外债发行人国内法律服务机构项目成交结果公告。
具体公告如下:




