中达证券:上周地产销售回升显著,带押过户持续推广
本文来自微信公众号“中达研究”。
报告要点
数据要点:
本周,42个主要城市新房成交面积环比上升74%,2022年累计成交面积同比下降35%。其中一线环比上升较多城市为上海、广州,分别环比上升83%、53%。一、二、三线城市累计成交面积同比分别下降26%、33%、44%。2022年累计交易量下降较多城市包括常州、盐城、莆田,分别下降78%、73%、68%。
截至9月23日,13个主要城市可售面积(库存)环比下降1%;平均去化周期15.4个月,环比下降12%。苏州和温州去化周期环比下降较多,分别下降34%和32%,去化周期分别由上期的14.0个月和25.3个月变动至9.3月和17.2个月。
本周,15个主要城市二手房交易建面上升58%。其中环比上升较多城市包括成都和南宁,分别上升258%和91%。2022年累计成交面积同比下降19%。2022年累计同比下降较多城市包括深圳、杭州和金华,分别下降50%、49%和55%。
本周观点:
本周各线城市成交情况有所上升,带动重点城市新房成交面积环比由负转正,增速扩大86pct。其中苏州等地成交环比有所上升,带动二线城市成交环比上升较快。从区域来看,除北部成交下滑外,其他区域环比皆出现上升;在成都、南宁等城市成交环比继续上升的带动下,西部地区环比涨幅进一步扩大,环比上升98%。二手房成交方面,在前期疫情控制影响网签进度等因素的带动下,周内多数城市成交环比有所上升,尤其成都成交环比上升较多,重点城市二手房成交面积环比回正。
库存方面,在近期销售逐步好转的影响下,重点城市去化周期环比有所下滑,降幅扩大12pct。
投资建议:
保交楼获资金支持,带押过户持续推广。周内国开行向沈阳支付全国首笔“保交楼”专项借款,郑州要求停工项目按时重新开工,地方“保交楼”进程正稳步推进,项目竣工交付情况或进一步改善。同时部分地区再度优化公积金贷款政策,如洛阳、普洱拟推出房贷商转公政策。一方面,由于公积金政策的覆盖范围有所扩大,过去无法申请公积金贷款的购房者通过“商转公”可享受相应的贷款政策,降低了申请公积金贷款的门槛;另一方面,近期多地陆续提高公积金最高贷款限额,且目前公积金贷款利率低于商业个贷利率,“商转公”在一定程度上减轻了购房者的还贷压力,降低其购房的资金成本,或可提升部分潜在购房者的置业意愿。二手房方面,根据克而瑞数据,近期南京、杭州等地二手房交易维持低位。后续或需要更多需求侧政策的持续支撑,如无锡市区亦推出二手房“带押过户”、北京试行存量房交易“连环单”业务,或可通过加快交易流程提升销售量,促进二手房市场回稳。维持行业“强于大市”评级。
风险提示:调控政策及疫情防控政策存不确定性;公司销售结算或出现波动。
报告正文
1. 行业表现
1.1 地产开发行业表现
本周,莱蒙国际、建发国际集团本周涨幅居前。越秀地产、绿城中国、建发国际集团年初至今涨幅居前。
图 1:莱蒙国际、建发国际集团本周涨幅居前

数据来源:Wind,中达证券研究
图 2:越秀地产、绿城中国、建发国际集团年初至今涨幅居前

数据来源:Wind,中达证券研究
图 3:旭辉控股集团、绿城中国、碧桂园本周换手率居前

数据来源:Wind,中达证券研究
1.2 物业管理行业表现
本周,浦江中国、兴业物联、烨星集团本周涨幅居前。祈福生活服务年初至今涨幅居前。
图 4:浦江中国、兴业物联、烨星集团本周涨幅居前

数据来源:Wind,中达证券研究
图 5:祈福生活服务年初至今涨幅居前

数据来源:Wind, 中达证券研究
图 6:合景悠活、保利物业、旭辉永升服务本周换手率居前

数据来源:Wind, 中达证券研究
2. 主要城市成交表现
2.1 新房成交数据
表 1:主要城市交易量情况,本周新房成交环比上升

数据来源:各地房管局,中达证券研究;注:数据截至2022/09/23
表 2:主要城市新房库存与去化周期情况,本周主要城市平均去化周期约15.4个月

数据来源:各地房管局,中达证券研究;注:数据截至2022/09/23;平均环比及平均同比为各城市变动平均值
2.2 二手房成交及价格数据
表 3:主要城市二手房成交量情况,成都本年至今涨幅较大

数据来源:各地房管局,中达证券研究;注:数据截至2022/09/23
图 7:二手房挂牌出售价格指数近期稳中微降

数据来源:Wind,中达证券研究;注:截至2022/09/18
图 8:一线城市二手房价格指数有所上升

数据来源:Wind,中达证券研究;注:截至2022/09/18
图 9:二线城市二手房价格指数有所下降

数据来源:Wind,中达证券研究;注:截至2022/09/18
图 10:三线城市二手房价格指数有所下降

数据来源:Wind,中达证券研究;注:截至2022/09/18
图 11:四线城市二手房价格指数有所下降

数据来源:Wind,中达证券研究;注:截至2022/09/18
3. 重要政策及动态
3.1 本周重要行业政策与新闻
表 4:本周要闻:无锡市区二手房实行“带押过户”;洛阳、普洱拟推出房贷商转公政策

数据来源:Wind,政府网站,中达证券研究
3.2 本周重点公司新闻及公告
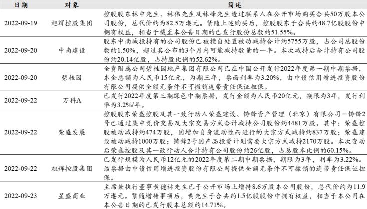
表 5:本周公司动态:碧桂园成功发行15亿元中债增担保中票

数据来源:Wind,公司公告,中达证券研究
风险提示:
1.行业调控及融资政策或存在一定不确定性,影响上市公司销售业绩;
2.宏观经济波动可能对行业内企业经营造成一定影响;
3.疫情控制具有不确定性。

