新世界发展(00017.HK):有关最终提前投标结果的公告
久期财经讯,11月18日,新世界发展有限公司(New World Development Company Limited,简称“新世界发展”,00017.HK)发布有关最终提前投标结果、增加最高 PerpCo 上限及关于第二次提前投标日期以及第二次提前付款日期之经修订指示性时间表公告。
有关现有永续证券交换要约之最终提前投标结果
(a) 截至提前投标日期,已有效提交指示以提前现有永续证券交换对价交换相关现有永续证券的本金总额如下表所示(「提前投标日现有永续证券」)。
(b) 由于就提前投标日现有永续证券的承约将不会导致新永续证券本金总额超过最高 PerpCo 上限,故 PerpCo将全数承约所有提前投标日现有永续证券,且不进行比例调整(下称「提前获承约现有永续证券」)。
(c) 在相关永续证券交换要约条件获达成或豁免的前提下,PerpCo预期将发行本金总额为1,071,966,170美元之新永续证券,以交换提前获承约永续证券,据此预期将满足最低现有永续证券参与条件。
(d) 就提前获承约现有永续证券而言,预期提前付款日期为 2025 年 11 月 20 日(“第一次提前付款日期”)。

有关现有票据交换要约之最终提前投标结果
(a) 截至提前投标日期,已有效提交指示以提前现有票据交换对价交换相关现有票据的本金总额如下表所示(统称「提前投标日现有票据」)。
(b) 由于获承约的(i)提前投标日现有永续证券及(ii)提前投标日现有票据将不会导致发行的新永续证券本金总额与新票据本金总额(视情况而定)合计超过最高总额上限,BondCo 将全数承约所有提前投标日现有票据,且不进行比例调整(下称「提前获承约现有票据」)。
(c) 在相关现有票据交换要约的条件获达成或豁免后,BondCo 预期将发行本金总额为 107,332,285 美元的新票据,以交换提前获承约现有票据,据此预期将满足最低现有票据参与条件。
(d) 就提前获承约现有票据而言,预期提前付款日期为第一次提前付款日期(即 2025 年 11 月 20 日)。

最高 PerpCo 上限增加
最高 PerpCo 上限已由 16 亿美元增加至 17.9 亿美元,因此,本公告及日期为 2025 年 11 月 3 日的交换要约备忘录中所有提述「最高
PerpCo 上限」之处均应指 17.9 亿美元。
如交换要约备忘录所载,新发行人拟根据交换要约接受交换之 (i)现有永续证券的递延应付金额及本金总额及(ii)现有票据的本金总额合计将确保发行的新永续证券及新票据的本金总额不超过 19 亿美元,其中最多 17.9 亿美元(即增加后的最高 PerpCo 上限)为新永续证券。
第二次提前付款日期及经修订指示性时间表
为促进投资者更有效率地就交换要约进行结算,新发行人兹宣布对指示性时间表作出以下修订:
(a) 新增额外之提前投标日期,即 2025年 11月 25日纽约时间下午五时 (「第二次提前投标日期」); and
(b) 新增额外之提前付款日期,即 2025 年 12 月 1 日(「第二次提前付款日期」)。
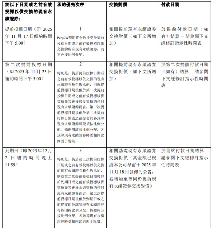
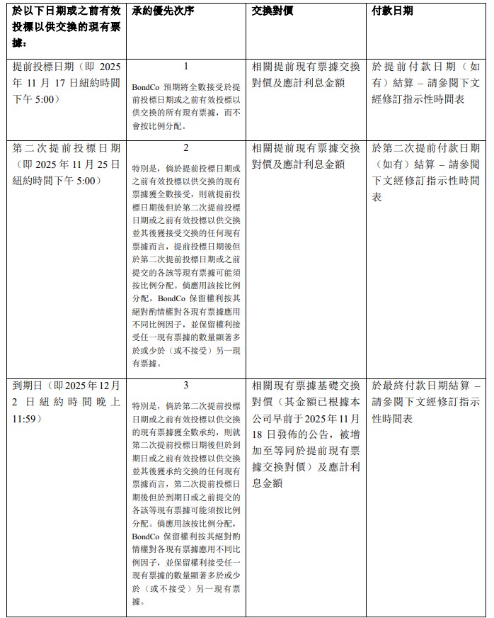
因此,根据交换要约有效投标的任何现有融资工具将按以下承约优先次序获接受,并有权收取以下交换对价:
现有永续证券交换要约

现有票据交换要约


